WARNING:
JavaScript is turned OFF. None of the links on this concept map will
work until it is reactivated.
If you need help turning JavaScript On, click here.
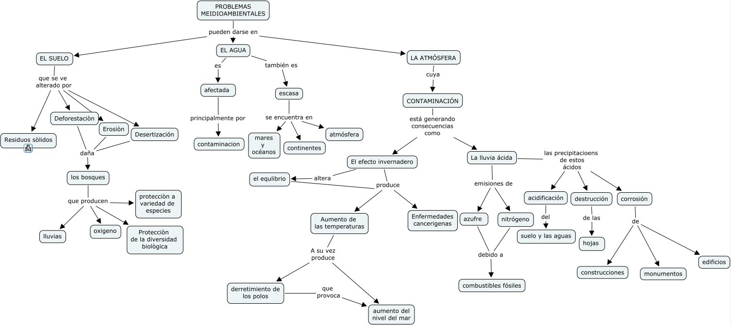
Este Cmap, tiene información relacionada con: Problemas Medioambientales 07, La lluvia ácida las precipitacioens de estos ácidos acidificación, corrosión de monumentos, los bosques que producen protecciòn a variedad de especies, EL SUELO que se ve alterado por Residuos sòlidos, La lluvia ácida las precipitacioens de estos ácidos corrosión, Aumento de las temperaturas A su vez produce derretimiento de los polos, corrosión de edificios, Erosiòn daña los bosques, los bosques que producen Protecciòn de la diversidad biològica, PROBLEMAS MEIDIOAMBIENTALES pueden darse en EL AGUA, nitrógeno debido a combustibles fósiles, destrucción de las hojas, el equlibrio produce Enfermedades cancerigenas, escasa se encuentra en continentes, El efecto invernadero produce Aumento de las temperaturas, Aumento de las temperaturas A su vez produce aumento del nivel del mar, los bosques que producen lluvias, corrosión de construcciones, El efecto invernadero altera el equlibrio, EL SUELO que se ve alterado por Desertización