Warning:
JavaScript is turned OFF. None of the links on this page will work until it is reactivated.
If you need help turning JavaScript On, click here.
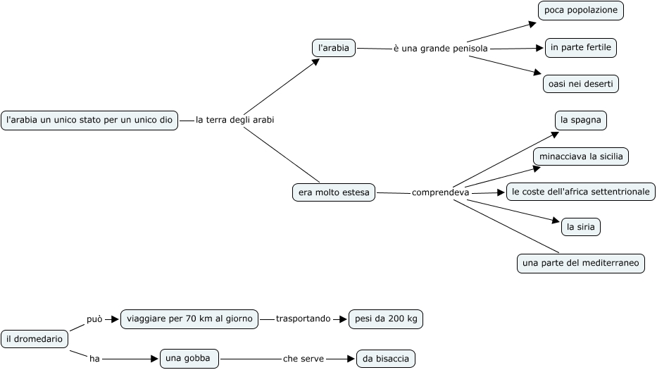
Questa Cmap, creata con IHMC CmapTools, contiene informazioni relative a: gli arabi, l'arabia un unico stato per un unico dio la terra degli arabi era molto estesa, l'arabia è una grande penisola in parte fertile, era molto estesa comprendeva le coste dell'africa settentrionale, il dromedario ha una gobba, era molto estesa comprendeva minacciava la sicilia, era molto estesa comprendeva la spagna, l'arabia è una grande penisola poca popolazione, era molto estesa comprendeva una parte del mediterraneo, era molto estesa comprendeva la siria, una gobba che serve da bisaccia, l'arabia è una grande penisola oasi nei deserti, viaggiare per 70 km al giorno trasportando pesi da 200 kg, l'arabia un unico stato per un unico dio la terra degli arabi l'arabia, il dromedario può viaggiare per 70 km al giorno