Warning:
JavaScript is turned OFF. None of the links on this page will work until it is reactivated.
If you need help turning JavaScript On, click here.
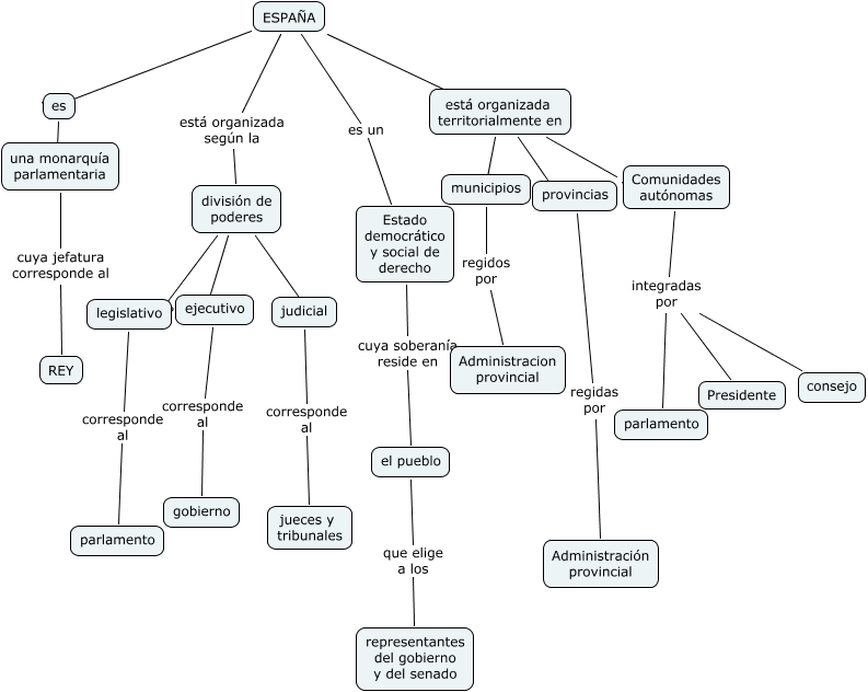
Este mapa conceptual tiene información relacionada a: adrian dominguez quintero 3 b, división de poderes ???? legislativo, una monarquía parlamentaria cuya jefatura corresponde al REY, provincias regidas por Administración provincial, ESPAÑA está organizada según la división de poderes, ejecutivo corresponde al gobierno, división de poderes ???? judicial, legislativo corresponde al parlamento, división de poderes ???? ejecutivo, municipios regidos por Administracion provincial, ESPAÑA ???? es