Warning:
JavaScript is turned OFF. None of the links on this page will work until it is reactivated.
If you need help turning JavaScript On, click here.
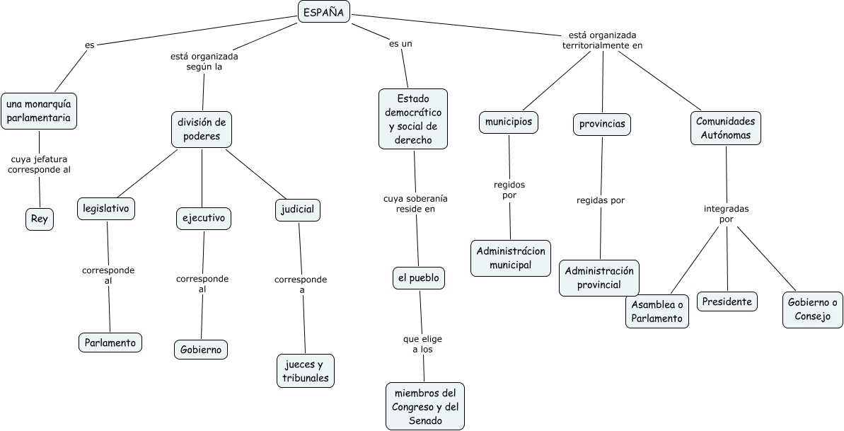
Este mapa conceptual tiene información relacionada a: Manuel Martín Reina Nº 20 3ºB UD11, Comunidades Autónomas integradas por Gobierno o Consejo, Comunidades Autónomas integradas por Presidente, Estado democrático y social de derecho cuya soberanía reside en el pueblo, judicial corresponde a jueces y tribunales, ESPAÑA es un Estado democrático y social de derecho, división de poderes ???? ejecutivo, legislativo corresponde al Parlamento, ESPAÑA es una monarquía parlamentaria, ejecutivo corresponde al Gobierno, ESPAÑA está organizada territorialmente en municipios