Warning:
JavaScript is turned OFF. None of the links on this page will work until it is reactivated.
If you need help turning JavaScript On, click here.
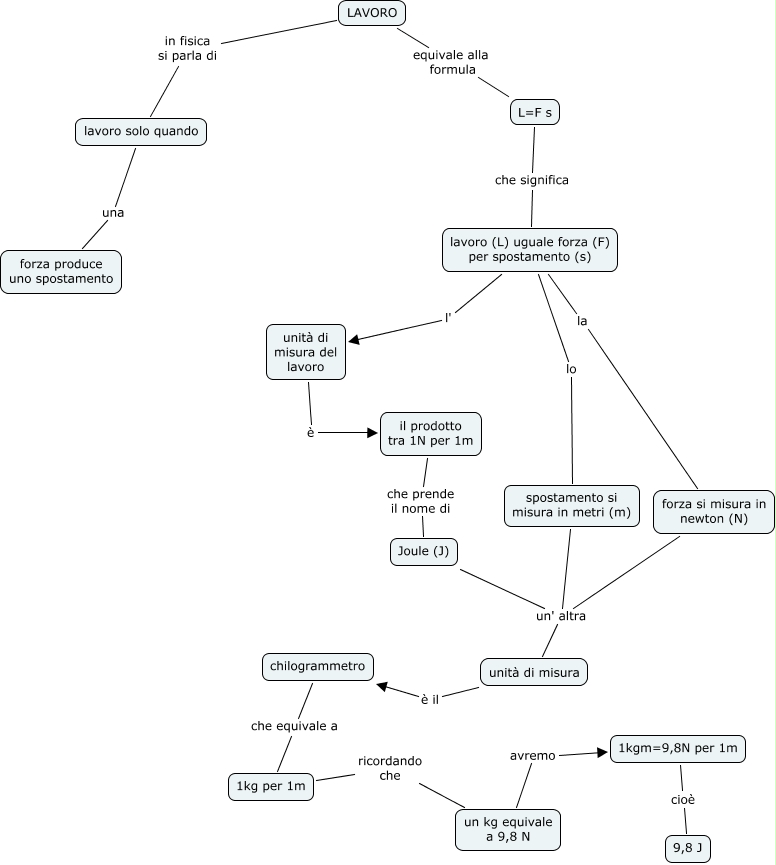
Questa Mappa Concettuale ha informazioni correlate a: lavoro, forza si misura in newton (N) un' altra unità di misura, LAVORO in fisica si parla di lavoro solo quando, LAVORO equivale alla formula L=F s, lavoro (L) uguale forza (F) per spostamento (s) la forza si misura in newton (N), 1kg per 1m ricordando che un kg equivale a 9,8 N, lavoro (L) uguale forza (F) per spostamento (s) lo spostamento si misura in metri (m), unità di misura del lavoro è il prodotto tra 1N per 1m, lavoro solo quando una forza produce uno spostamento, Joule (J) un' altra unità di misura, lavoro (L) uguale forza (F) per spostamento (s) l' unità di misura del lavoro, spostamento si misura in metri (m) un' altra unità di misura, unità di misura è il chilogrammetro, L=F s che significa lavoro (L) uguale forza (F) per spostamento (s), il prodotto tra 1N per 1m che prende il nome di Joule (J), chilogrammetro che equivale a 1kg per 1m, 1kgm=9,8N per 1m cioè 9,8 J, un kg equivale a 9,8 N avremo 1kgm=9,8N per 1m