Warning:
JavaScript is turned OFF. None of the links on this page will work until it is reactivated.
If you need help turning JavaScript On, click here.
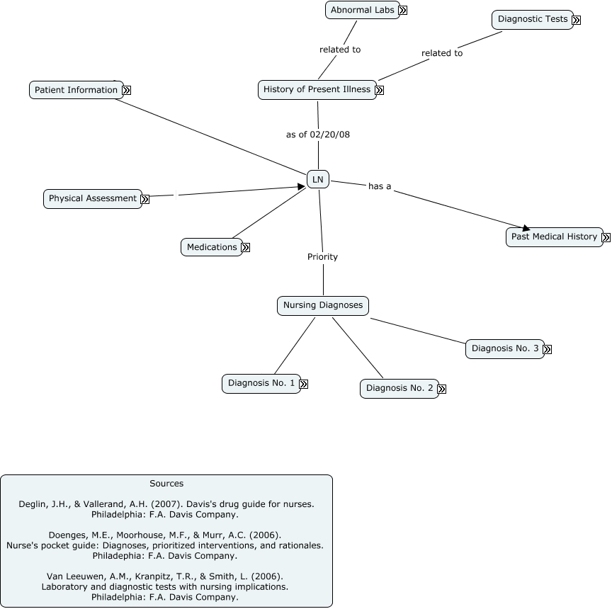
This Concept Map, created with IHMC CmapTools, has information related to: rataycmap4, Medications ???? Home, History of Present Illness as of 02/20/08 LN, Lung fields clear to auscultation bilaterally. No cough. Lung sounds diminished in lower lobes bilaterally. Pulse ox stable on room air. Respiratory Physical Assessment, Temp: 36.9 BP: 158/80 Resp: 18 HR: 81 SpO2: 94% Pain: 7/10 Vital Signs Physical Assessment, LN has a Past Medical History, Physical Assessment LN, LN Priority Nursing Diagnoses, Abnormal Labs related to History of Present Illness, Pt is very pleasant and is an active participant in her care. She is experiencing moderate to high levels of anxiety and is sometimes tearful but consolable. Her daughter is currently present at the bedside. Psychosocial Physical Assessment, Heart rate & rhythm regular. Peripheral pulses palpable at 2+. Capillary refill ɚ sec. S1 and S2 heart sounds auscultated. Hemodynamic vital signs stable, blood pressure is elevated. Cardiovascular Physical Assessment, Medications ???? Hospital, LN ???? Patient Information, Skin is dry and intact. No signs of imapired skin integrity. Braden = 19. Skin is pale and cool, but shows signs of adequate tissue perfusion. Integumentary Physical Assessment, Last Bowel Movement 02/18/08 Abdomen firm, non-tender, & distended. Pt does not report any worsened pain with palpation. Bowel sounds hyperactive x4 quadrants. Pt is able to void clear yellow urine in toilet. Reports resolving difficulty with urination. Gastrointestinal Genitourinary Physical Assessment, Pt is able to brush her teeth and hair and eat independently. She ambulates to the bathroom with assist x1. She is also able to bathe with minimal assist. Functional Physical Assessment, LN ???? Medications, Nursing Diagnoses ???? Diagnosis No. 3, Nursing Diagnoses ???? Diagnosis No. 2, Nursing Diagnoses ???? Diagnosis No. 1, PERRLA, pt is A&O x3. Generalized muscle weakness, moves all extremities. Pt states that feet are numb. Cranial nerves are intact. Gait is unstable, possibly related to abdominal & back pain. Neuromuscular Musculoskeletal Physical Assessment