Warning:
JavaScript is turned OFF. None of the links on this page will work until it is reactivated.
If you need help turning JavaScript On, click here.
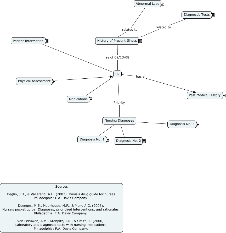
This Concept Map, created with IHMC CmapTools, has information related to: rataycmap3, Temp: 36.5 BP: 148/83 Resp: 22 HR: 67 SpO2: 99% Pain: 6/10 Vital Signs Physical Assessment, Caltrate BID PO can cause arrhythmias, constipation, Diagnostic Tests related to History of Present Illness, Healing pressure sores on coccyx and left heel. Coccyx wound dressed with lyoderm patch & irrigated with normal saline. Left heel dressed with vaseline gauze & kerlix and irrigated with NS. Braden score: 16. (sensory perception = 3; moist =3; activity = 2; mobility = 3; nutrition =3; and friction/shear = 2). Skin clammy and pale. Integumentary Physical Assessment, ER ???? Medications, Medications ???? Home, Home ???? Caltrate, Aspirin 81mg PO daily with meal can cause GI bleed, heartburn, nausea, Stevens-Johnson Syndrome, Nursing Diagnoses ???? Diagnosis No. 1, Heart rate & rhythm regular. Peripheral pulses palpable at 2+. Capillary refill ɚ sec. S1 and S2 heart sounds auscultated. Hemodynamic vital signs stable. Pt has a dual chamber pacemaker and atrial fibrilliation. Cardiovascular Physical Assessment, Medications ???? Hospital, Caltrate BID PO why tx of osteoperosis, Pt is very pleasant and is an active participant in her care. Her son came to visit and she was talking to friends on the telephone. Although concerned about her diagnoses, she is still coping with the situation. Psychosocial Physical Assessment, Atenolol 50mg PO daily why antihypertensive, Synthroid 100mg PO QD can cause, Rhythmol 150mg TID PO can cause, ER ???? Patient Information, Home ???? Synthroid, Lung fields clear to auscultation bilaterally. No cough. Lung sounds diminished in lower lobes bilaterally. Pulse ox stable on room air. Respiratory Physical Assessment, Last Bowel Movement 02/13/08 Abdomen soft, non-tender, non-distended. Pt does not report any pain with palpation. Bowel sounds present x4 quadrants. Pt is able to void clear yellow urine in bedpan. Reports severe urgency with urination. Gastrointestinal Genitourinary Physical Assessment