Warning:
JavaScript is turned OFF. None of the links on this page will work until it is reactivated.
If you need help turning JavaScript On, click here.
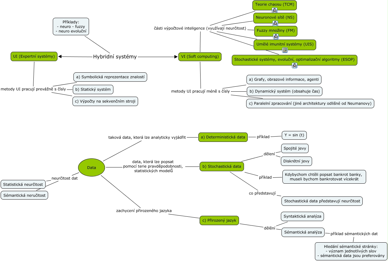
Tato Cmapa, vytvořená pomocí CmapTools, obsahuje informaci související s: UI_a_VI, UI (Expertní systémy) metody UI pracují prevážně s čísly b) Statický systém, Sémantická analýza příklad sémantických dat Hledání sémantické stránky: - význam jednotlivých slov - sémantická data jsou preferovány, UI (Expertní systémy) metody UI pracují prevážně s čísly a) Symbolická reprezentace znalostí, Data taková data, která lze analyticky vyjádřit a) Deterministická data, a) Deterministická data příklad Y = sin (t), Data neurčitost dat Statistická neurčitost, Data neurčitost dat Sémantická neručitost, VI (Soft computing) části výpočtové inteligence (využívají neurčitost) Teorie chaosu (TCM), VI (Soft computing) části výpočtové inteligence (využívají neurčitost) Stochastické systémy, evoluční, optimalizační algoritmy (ESOP), b) Stochastická data dělení Diskrétní jevy, VI (Soft computing) části výpočtové inteligence (využívají neurčitost) Umělé imunitní systémy (UIS), Data zachycení přirozeného jazyka c) Přirozený jazyk, b) Stochastická data dělení Spojité jevy, VI (Soft computing) části výpočtové inteligence (využívají neurčitost) Fuzzy množiny (FM), VI (Soft computing) metody UI pracují méně s čísly b) Dynamický systém (obsahuje čas), c) Přirozený jazyk dělění Sémantická analýza, VI (Soft computing) metody UI pracují méně s čísly c) Paralelní zpracování (jiné architektury odlišné od Neumanovy), VI (Soft computing) metody UI pracují méně s čísly a) Grafy, obrazové informace, agenti, b) Stochastická data příklad Kdybychom chtěli popsat bankrot banky, museli bychom bankrotovat vícekrát, c) Přirozený jazyk dělění Syntaktická analýza