Warning:
JavaScript is turned OFF. None of the links on this page will work until it is reactivated.
If you need help turning JavaScript On, click here.
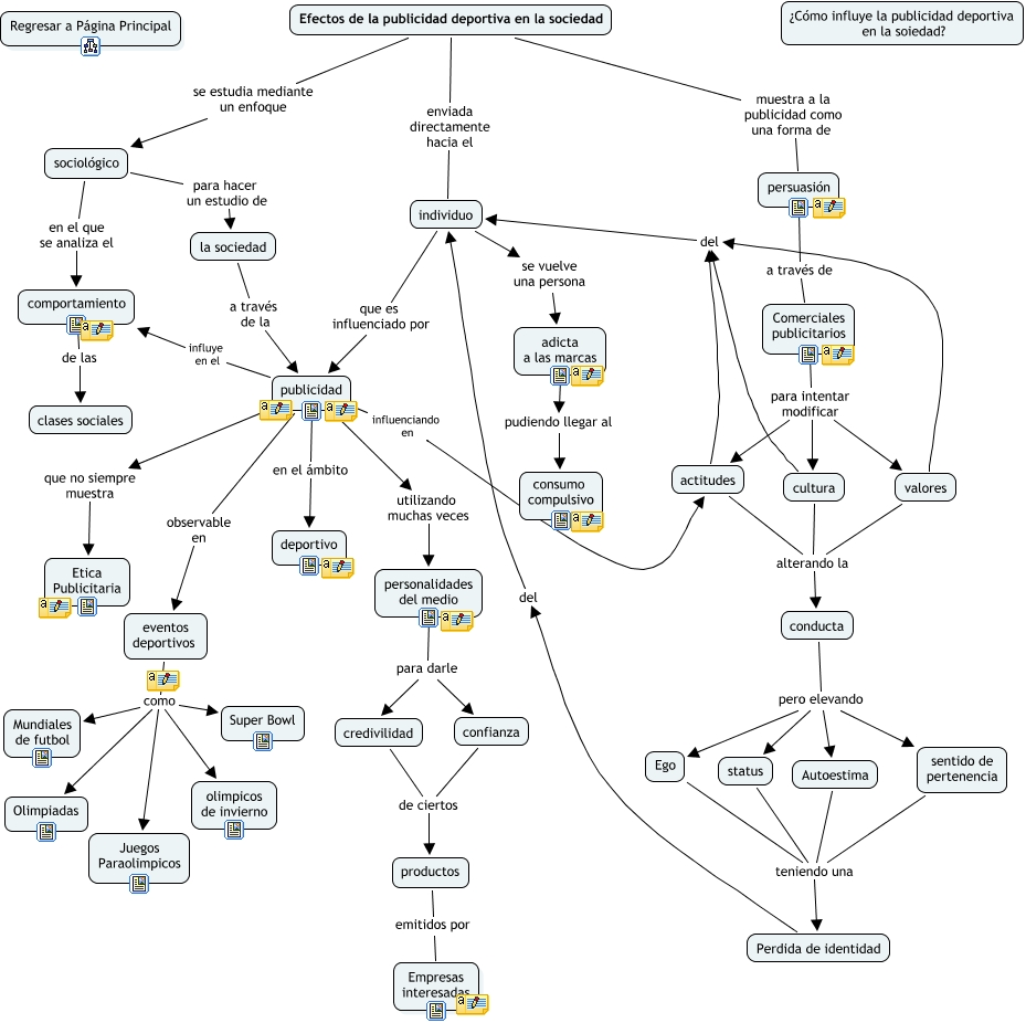
Este mapa conceptual tiene información relacionada a: Sociología de la publicidad enfocada al deporte, status teniendo una Perdida de identidad, Efectos de la publicidad deportiva en la sociedad muestra a la publicidad como una forma de persuasión, sociológico para hacer un estudio de la sociedad, credivilidad de ciertos productos, conducta pero elevando Autoestima, Autoestima teniendo una Perdida de identidad, publicidad en el ámbito deportivo, publicidad utilizando muchas veces personalidades del medio, valores del individuo, Comerciales publicitarios para intentar modificar cultura