Warning:
JavaScript is turned OFF. None of the links on this page will work until it is reactivated.
If you need help turning JavaScript On, click here.
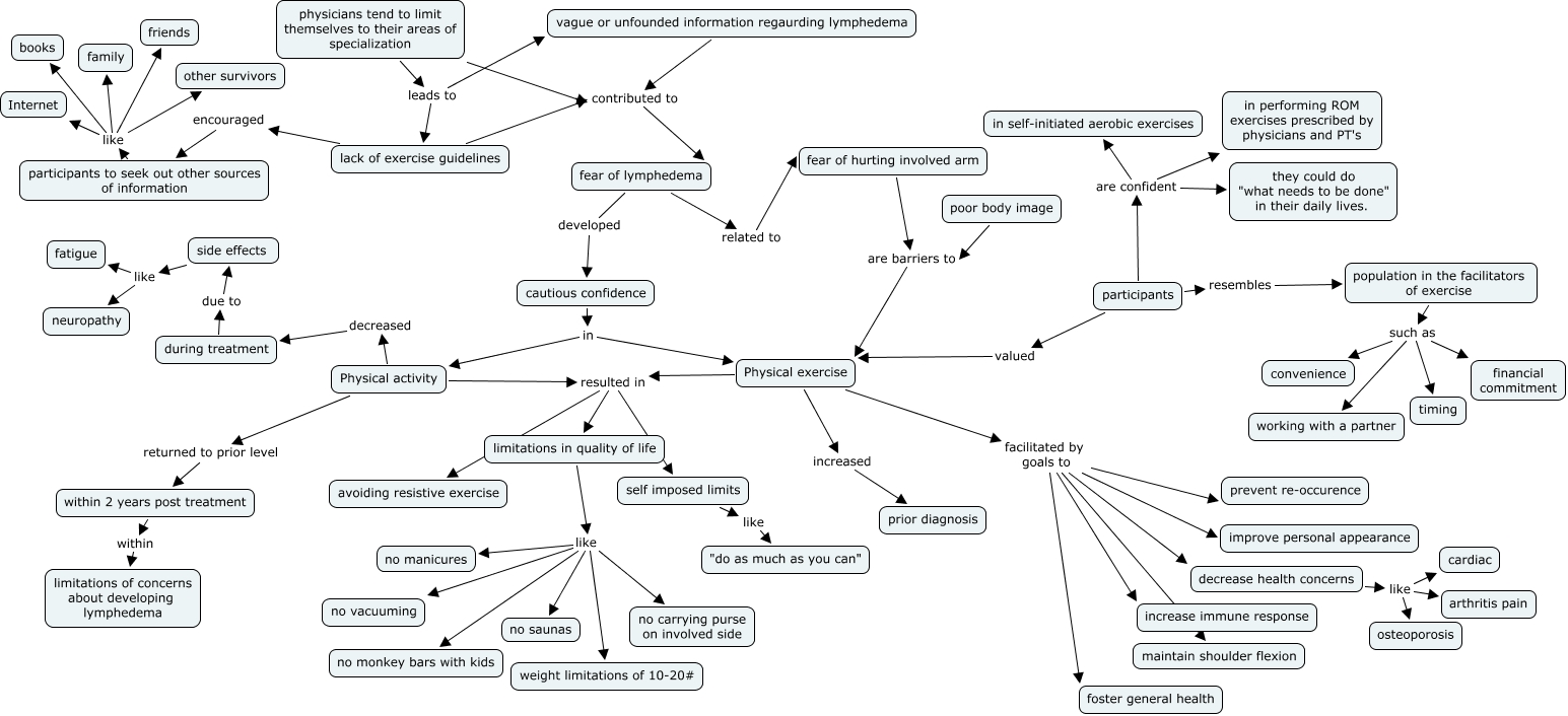
This Concept Map, created with IHMC CmapTools, has information related to: summary.ni, participants are confident they could do "what needs to be done" in their daily lives., limitations in quality of life like no carrying purse on involved side, Physical exercise resulted in avoiding resistive exercise, cautious confidence in Physical activity, limitations in quality of life like no vacuuming, population in the facilitators of exercise such as convenience, limitations in quality of life like no saunas, participants to seek out other sources of information like Internet, Physical activity resulted in avoiding resistive exercise, population in the facilitators of exercise such as financial commitment, participants are confident in self-initiated aerobic exercises, population in the facilitators of exercise such as timing, participants are confident in performing ROM exercises prescribed by physicians and PT's, Physical exercise facilitated by goals to foster general health, participants resembles population in the facilitators of exercise, fear of hurting involved arm are barriers to Physical exercise, Physical exercise increased prior diagnosis, Physical exercise facilitated by goals to prevent re-occurence, decrease health concerns like cardiac, decrease health concerns like osteoporosis