WARNING:
JavaScript is turned OFF. None of the links on this concept map will
work until it is reactivated.
If you need help turning JavaScript On, click here.
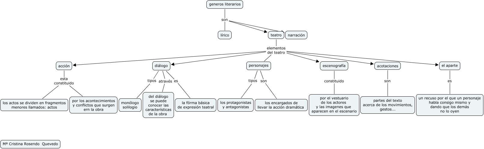
Este Cmap, tiene información relacionada con: mª cristina rosendo quevedo nº 27 2 b, teatro elementos del teatro personajes, acotaciones son partes del texto acerca de los movimientos, gestos..., teatro elementos del teatro acotaciones, generos literarios son teatro, teatro elementos del teatro diálogo, diálogo es la fórma básica de expresión teatral, personajes son los encargados de llevar la acción dramática, teatro elementos del teatro acción, teatro elementos del teatro el aparte, personajes tipos los protagonistas y antagonistas, generos literarios son lírico, escenografía constituido por el vestuario de los actores y las imagenes que aparecen en el escenario, el aparte es un recuso por el que un personaje habla consigo mismo y dando que los demás no lo oyen, acción esta constituido por los acontecimientos y conflictos que surgen ern la obra, teatro elementos del teatro escenografía, diálogo tipos monólogo solilogio, diálogo através del diálogo se puede conocer las características de la obra, acción esta constituido los actos se dividen en fragmentos menores llamados: actos, generos literarios son narración