Warning:
JavaScript is turned OFF. None of the links on this page will work until it is reactivated.
If you need help turning JavaScript On, click here.
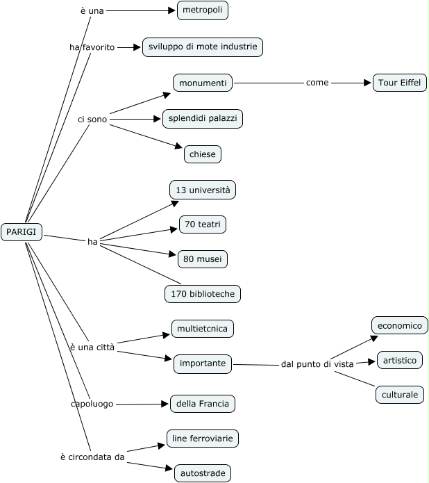
Questa Cmap, creata con IHMC CmapTools, contiene informazioni relative a: parigi, PARIGI è circondata da line ferroviarie, importante dal punto di vista artistico, PARIGI ci sono splendidi palazzi, importante dal punto di vista culturale, importante dal punto di vista economico, PARIGI è una città importante, PARIGI è una metropoli, PARIGI è una città multietcnica, monumenti come Tour Eiffel, PARIGI ha 13 università, PARIGI ci sono chiese, PARIGI capoluogo della Francia, PARIGI ha 80 musei, PARIGI ha 170 biblioteche, PARIGI ci sono monumenti, PARIGI ha 70 teatri, PARIGI è circondata da autostrade, PARIGI ha favorito sviluppo di mote industrie