Warning:
JavaScript is turned OFF. None of the links on this page will work until it is reactivated.
If you need help turning JavaScript On, click here.
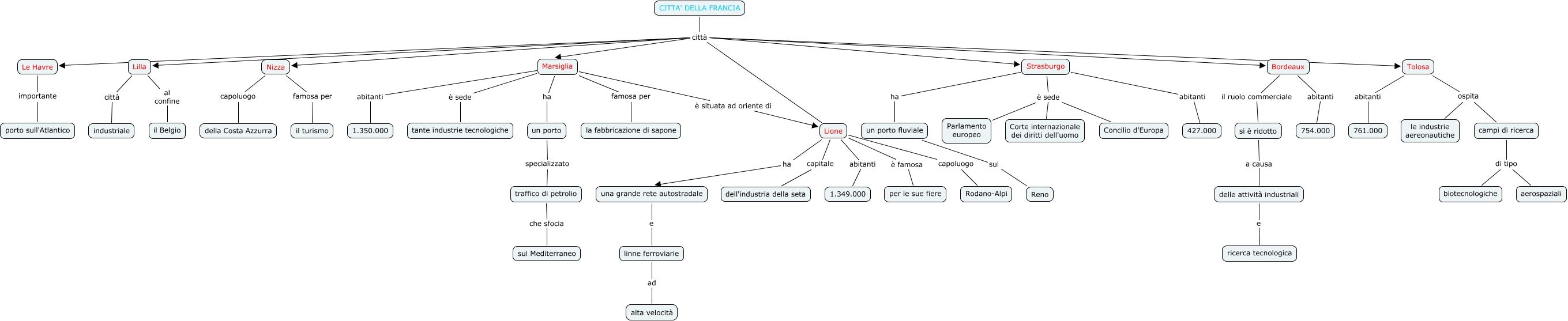
Questa Cmap, creata con IHMC CmapTools, contiene informazioni relative a: CARTINA SULLA FRANCIA, CITTA' DELLA FRANCIA città Marsiglia, Marsiglia famosa per la fabbricazione di sapone, Lione capitale dell'industria della seta, Marsiglia ha un porto, Strasburgo è sede Corte internazionale dei diritti dell'uomo, CITTA' DELLA FRANCIA città Tolosa, Strasburgo ha un porto fluviale, traffico di petrolio che sfocia sul Mediterraneo, Marsiglia è situata ad oriente di Lione, Lilla al confine il Belgio, campi di ricerca di tipo biotecnologiche, Strasburgo abitanti 427.000, Lione capoluogo Rodano-Alpi, CITTA' DELLA FRANCIA città Lilla, Marsiglia abitanti 1.350.000, Marsiglia è sede tante industrie tecnologiche, Tolosa ospita le industrie aereonautiche, un porto fluviale sul Reno, Strasburgo è sede Parlamento europeo, Bordeaux abitanti 754.000