Warning:
JavaScript is turned OFF. None of the links on this page will work until it is reactivated.
If you need help turning JavaScript On, click here.
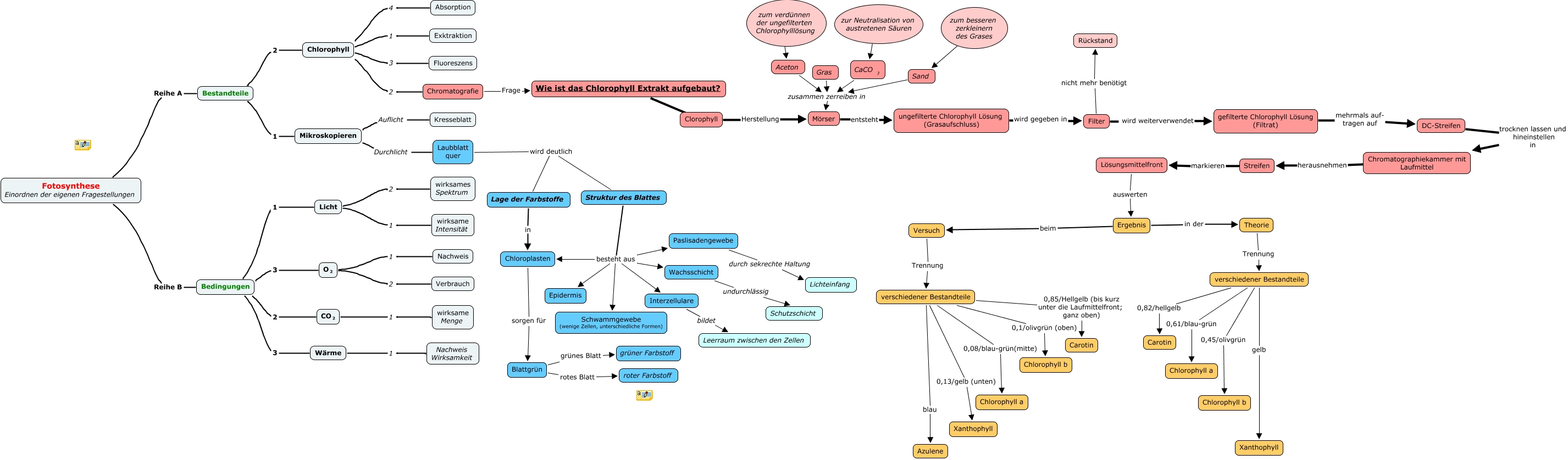
This Concept Map, created with IHMC CmapTools, has information related to: fotosynthese, zusammenfassung aller C-maps (von kerstin), Mikroskopieren Durchlicht Laubblatt quer, Theorie Trennung verschiedener Bestandteile, Bedingungen 3 <math xmlns="http://www.w3.org/1998/Math/MathML"> <mrow> <mmultiscripts> <mtext> O </mtext> <mtext> 2 </mtext> <none/> </mmultiscripts> </mrow> </math>, zum verdünnen der ungefilterten Chlorophylllösung ???? Aceton, Struktur des Blattes besteht aus Paslisadengewebe, Bestandteile 2 Chlorophyll, Blattgrün rotes Blatt roter Farbstoff, verschiedener Bestandteile 0,85/Hellgelb (bis kurz unter die Laufmittelfront; ganz oben) Carotin, Chlorophyll 2 Chromatografie, Streifen markieren Lösungsmittelfront, Mikroskopieren Auflicht Kresseblatt, Filter wird weiterverwendet gefilterte Chlorophyll Lösung (Filtrat), Aceton zusammen zerreiben in Mörser, zur Neutralisation von austretenen Säuren ???? <math xmlns="http://www.w3.org/1998/Math/MathML"> <mrow> <mtext> CaCO </mtext> <mmultiscripts> <mtext> </mtext> <mtext> 3 </mtext> <none/> </mmultiscripts> </mrow> </math>, Mörser entsteht ungefilterte Chlorophyll Lösung (Grasaufschluss), Chlorophyll 1 Exktraktion, Filter nicht mehr benötigt Rückstand, Bedingungen 3 Wärme, zum besseren zerkleinern des Grases ???? Sand, Fotosynthese Einordnen der eigenen Fragestellungen Reihe B Bedingungen