Warning:
JavaScript is turned OFF. None of the links on this page will work until it is reactivated.
If you need help turning JavaScript On, click here.
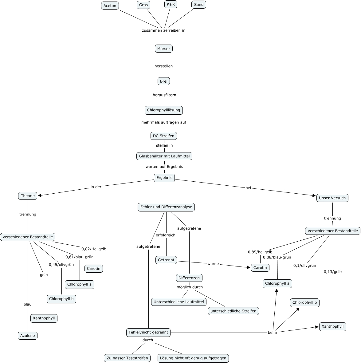
This Concept Map, created with IHMC CmapTools, has information related to: Chlorophyll und Chromatographie, Fehler und Differenzanalyse erfolgreich Getrennt, Ergebnis bei Unser Versuch, Getrennt wurde Carotin, Fehler/nicht getrennt beim Chlorophyll a, Fehler und Differenzanalyse aufgetretene Differenzen, Theorie trennung verschiedener Bestandteile, Unser Versuch trennung verschiedener Bestandteile, verschiedener Bestandteile 0,45/olivgrün Chlorophyll b, Glasbehälter mit Laufmittel warten auf Ergebnis Ergebnis, verschiedener Bestandteile 0,1/olivgrün Chlorophyll b, DC Streifen stellen in Glasbehälter mit Laufmittel, Fehler/nicht getrennt durch Lösung nicht oft genug aufgetragen, verschiedener Bestandteile 0,13/gelb Xanthophyll, Differenzen möglich durch unterschiedliche Streifen, Mörser herstellen Brei, verschiedener Bestandteile 0,82/Hellgelb Carotin, Brei herausfiltern Chlorophylllösung, Chlorophylllösung mehrmals auftragen auf DC Streifen, verschiedener Bestandteile 0,61/blau-grün Chlorophyll a, verschiedener Bestandteile blau Azulene