Warning:
JavaScript is turned OFF. None of the links on this page will work until it is reactivated.
If you need help turning JavaScript On, click here.
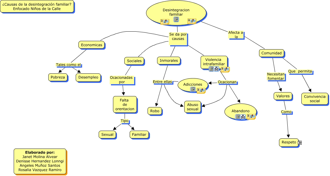
Este mapa conceptual tiene información relacionada a: desintegracion familiar, Falta de orentacion Tipo Sexual, Falta de orentacion Tipo Familiar, Economicas Tales como el Pobreza, Economicas Se da por causas Sociales, Desintegracion familiar Se da por causas Inmorales, Economicas Se da por causas Inmorales, Adicciones Entre ellas Robo, Comunidad Necesitan fomentar Valores, Desintegracion familiar Afecta a la Comunidad, Inmorales Entre ellas Robo