Warning:
JavaScript is turned OFF. None of the links on this page will work until it is reactivated.
If you need help turning JavaScript On, click here.
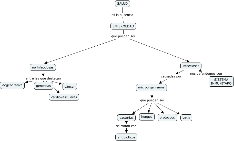
Este Cmap, tiene información relacionada con: Salud, no infecciosas entre las que destacan degenerativa, microorganismos que pueden ser virus, ENFERMEDAD que pueden ser infecciosas, infecciosas causadas por microorganismos, ENFERMEDAD que pueden ser no infecciosas, SALUD es la ausencia ENFERMEDAD, microorganismos que pueden ser hongos, infecciosas nos defendemos con SISTEMA INMUNITARO, microorganismos que pueden ser protozoos, no infecciosas entre las que destacan cardiovasculares, no infecciosas entre las que destacan genéticas, microorganismos que pueden ser bacterias, no infecciosas entre las que destacan cáncer, bacterias se tratan con antibióticos