Warning:
JavaScript is turned OFF. None of the links on this page will work until it is reactivated.
If you need help turning JavaScript On, click here.
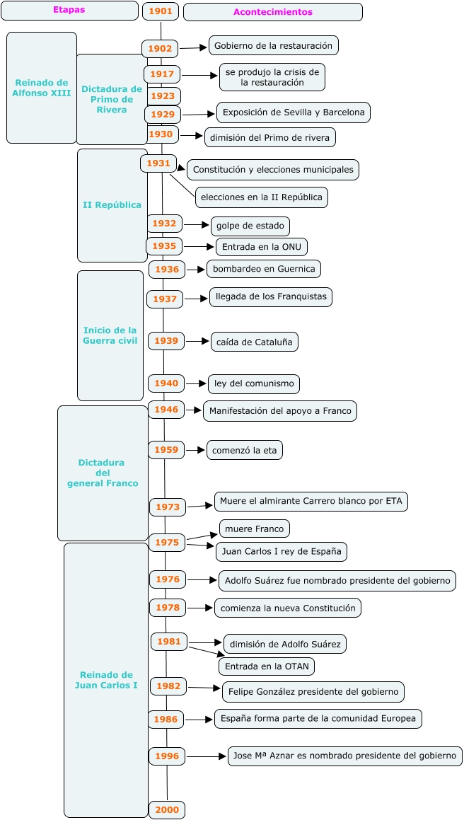
Este mapa conceptual tiene información relacionada a: 18.Milagros Moreno García España siglo xx, 1975 muere Franco, 1929 Exposición de Sevilla y Barcelona, 1935 Entrada en la ONU, 1936 bombardeo en Guernica, 1940 ley del comunismo, 1976 Adolfo Suárez fue nombrado presidente del gobierno, 1946 Manifestación del apoyo a Franco, 1981 Entrada en la OTAN, 1932 golpe de estado, 1973 Muere el almirante Carrero blanco por ETA