Warning:
JavaScript is turned OFF. None of the links on this page will work until it is reactivated.
If you need help turning JavaScript On, click here.
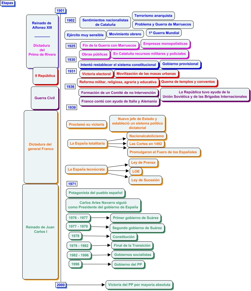
Este Cmap, tiene información relacionada con: 04.Macarena Astorga Arboleda.España en el siglo XX, La España tecnócrata Ley de Sucesión, La España tecnócrata LOE, 2000 Victoria del PP por mayoría absoluta, 1976 - 1977 Primer gobierno de Suárez, 1977 - 1979 Segundo gobierno de Suárez, 1978 Constitución, 1979 - 1982 Final de la Transición, La España totalitaria Promulgaron el Fuero de los Españoles, La España tecnócrata Ley de Prensa, 1982 - 1996 Gobiernos socialistas, La España totalitaria Las Cortes en 1492, 1901 2000, La España totalitaria Nacionalcatolicismo, 1996 Gobierno del PP