Warning:
JavaScript is turned OFF. None of the links on this page will work until it is reactivated.
If you need help turning JavaScript On, click here.
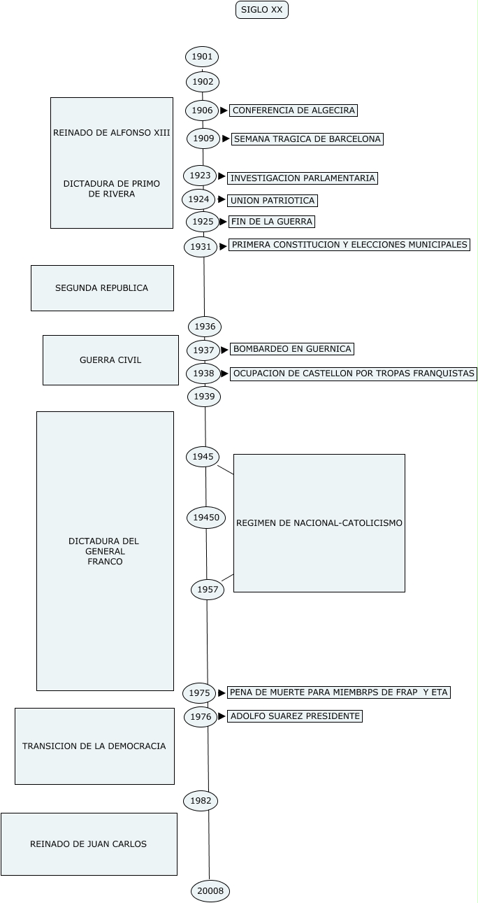
Este mapa conceptual tiene información relacionada a: MARINA ARAGON DE EMA J, 1901 20008, 1945 ???? REGIMEN DE NACIONAL-CATOLICISMO, 1923 INVESTIGACION PARLAMENTARIA, 1976 ADOLFO SUAREZ PRESIDENTE, 1975 PENA DE MUERTE PARA MIEMBRPS DE FRAP Y ETA, 1924 UNION PATRIOTICA, 1906 CONFERENCIA DE ALGECIRA, 1938 OCUPACION DE CASTELLON POR TROPAS FRANQUISTAS, 1937 BOMBARDEO EN GUERNICA, 1925 FIN DE LA GUERRA