Warning:
JavaScript is turned OFF. None of the links on this page will work until it is reactivated.
If you need help turning JavaScript On, click here.
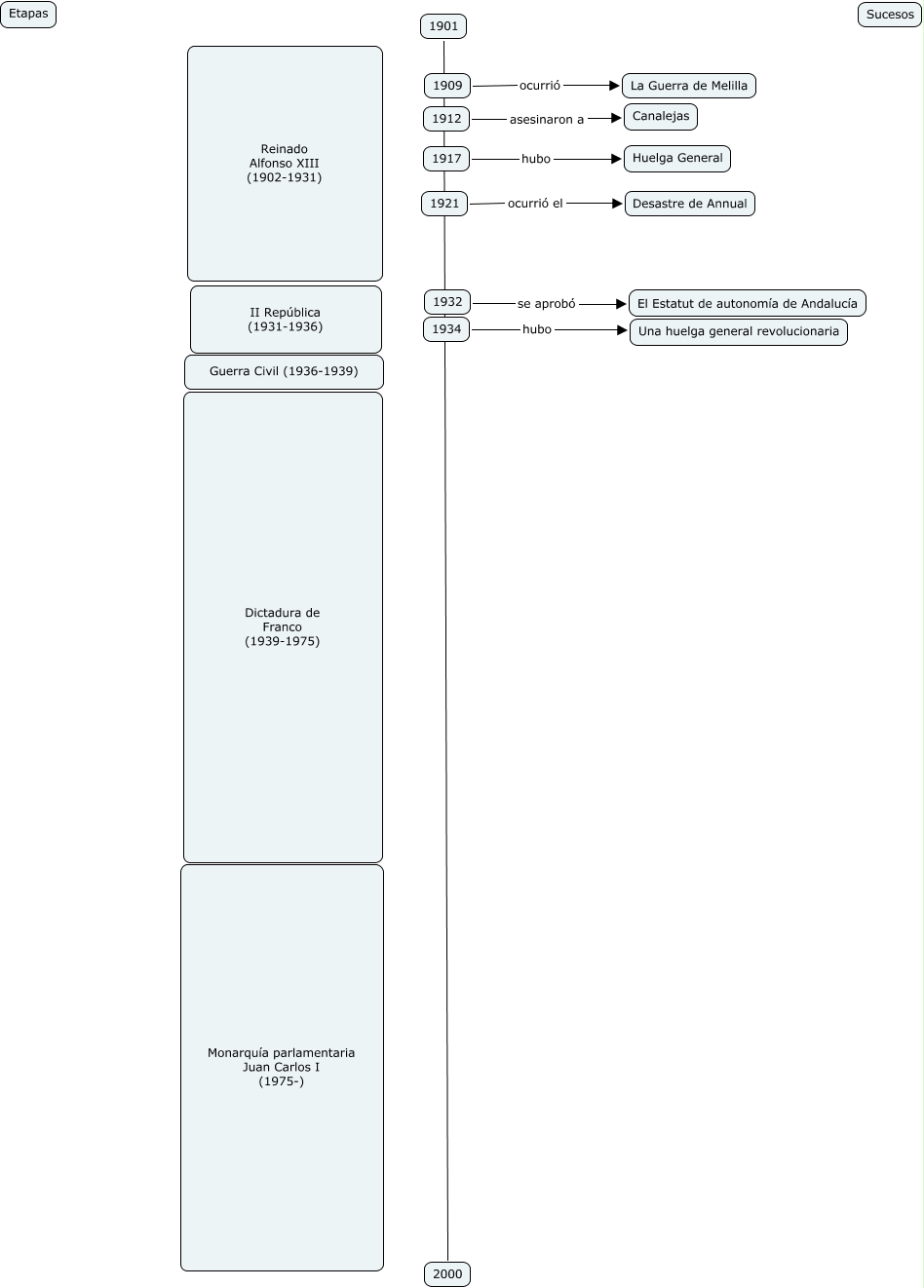
Este mapa conceptual tiene información relacionada a: 12.Rafael Fernández Aragón. España siglo XX, 1921 ocurrió el Desastre de Annual, 1917 hubo Huelga General, 1912 asesinaron a Canalejas, 1909 ocurrió La Guerra de Melilla, 1932 se aprobó El Estatut de autonomía de Andalucía, 1934 hubo Una huelga general revolucionaria, 1901 2000