Warning:
JavaScript is turned OFF. None of the links on this page will work until it is reactivated.
If you need help turning JavaScript On, click here.
The Concept Map you are trying to access has information related to:
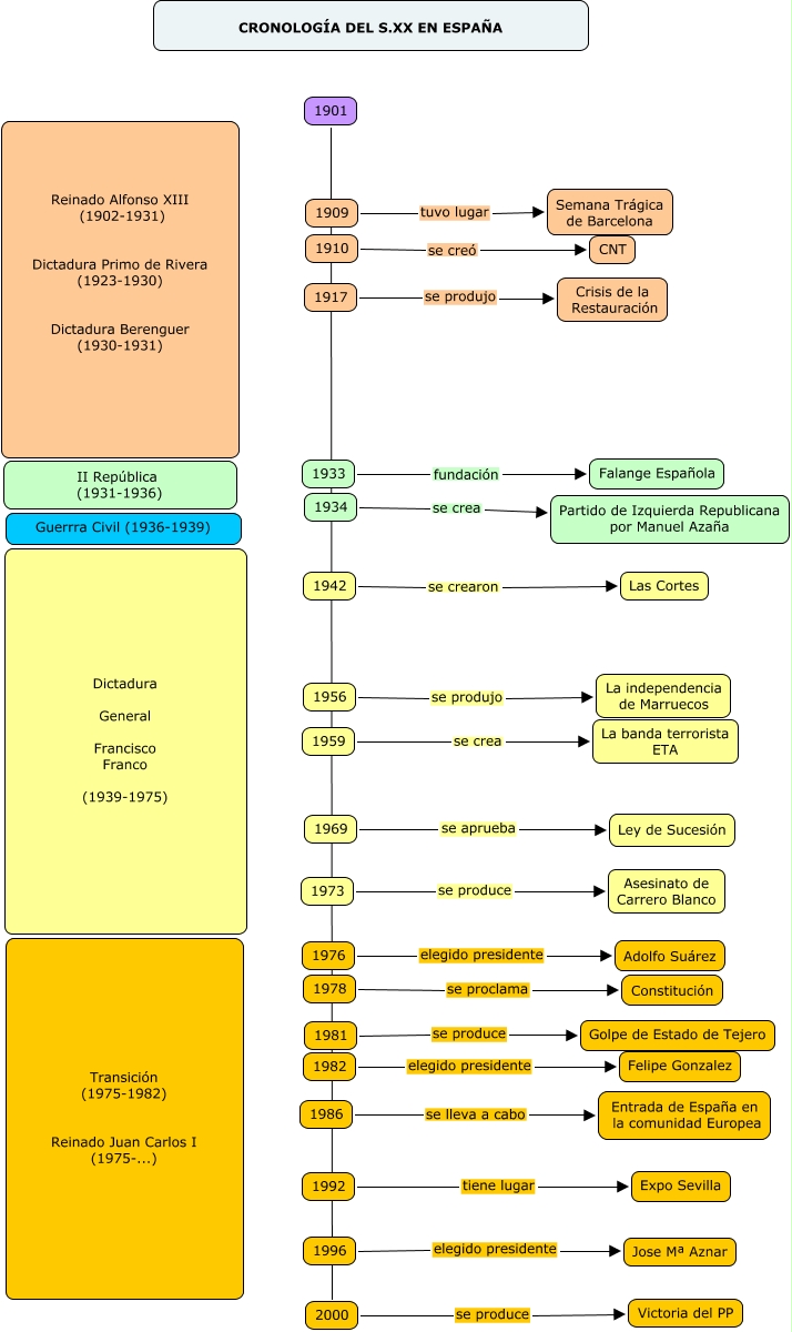
25.Jorge Valdés Guerrero-eje cronologico, 1973 se produce Asesinato de Carrero Blanco, 2000 se produce Victoria del PP, 1982 elegido presidente Felipe Gonzalez, 1992 tiene lugar Expo Sevilla, 1934 se crea Partido de Izquierda Republicana por Manuel Azaña, 1909 tuvo lugar Semana Trágica de Barcelona, 1933 fundación Falange Española, 1910 se creó CNT, 1981 se produce Golpe de Estado de Tejero, 1996 elegido presidente Jose Mª Aznar