Warning:
JavaScript is turned OFF. None of the links on this page will work until it is reactivated.
If you need help turning JavaScript On, click here.
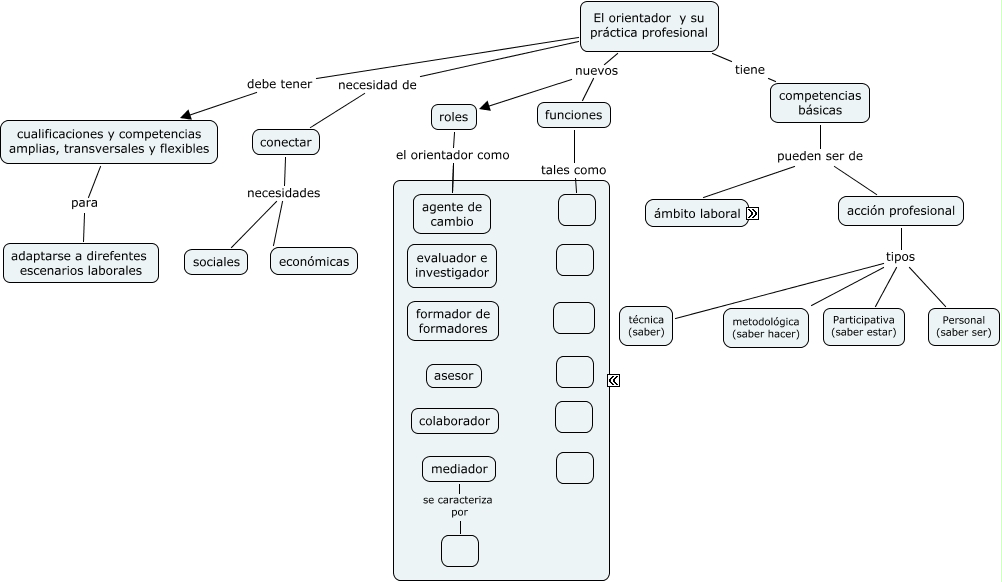
Este Cmap, tiene información relacionada con: el orientador y su práctica profesional, roles el orientador como agente de cambio, El orientador y su práctica profesional necesidad de conectar, acción profesional tipos metodológica (saber hacer), acción profesional tipos Personal (saber ser), cualificaciones y competencias amplias, transversales y flexibles para adaptarse a direfentes escenarios laborales, competencias básicas pueden ser de ámbito laboral, acción profesional tipos técnica (saber), competencias básicas pueden ser de acción profesional, El orientador y su práctica profesional nuevos funciones, se caracteriza por mediador, El orientador y su práctica profesional debe tener cualificaciones y competencias amplias, transversales y flexibles, tales como funciones, El orientador y su práctica profesional nuevos roles, conectar necesidades sociales, El orientador y su práctica profesional tiene competencias básicas, conectar necesidades económicas, acción profesional tipos Participativa (saber estar)