Warning:
JavaScript is turned OFF. None of the links on this page will work until it is reactivated.
If you need help turning JavaScript On, click here.
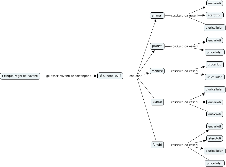
Questa Cmap, creata con IHMC CmapTools, contiene informazioni relative a: i cinque regni, i cinque regni dei viventi gli esseri viventi appartengono ai cinque regni, piante costituiti da esseri autotrofi, monere costituiti da esseri unicellulari, animali costituiti da esseri eucarioti, ai cinque regni che sono animali, funghi costituiti da esseri unicellulari, piante costituiti da esseri pluricellulari, ai cinque regni che sono funghi, funghi costituiti da esseri eucarioti, protisti costituiti da esseri eucarioti, ai cinque regni che sono piante, protisti costituiti da esseri unicellulari, piante costituiti da esseri eucarioti, animali costituiti da esseri eterotrofi, monere costituiti da esseri procarioti, funghi costituiti da esseri pluricellulari, ai cinque regni che sono monere, funghi costituiti da esseri eterotofi, animali costituiti da esseri pluricellulari, ai cinque regni che sono protisti