Warning:
JavaScript is turned OFF. None of the links on this page will work until it is reactivated.
If you need help turning JavaScript On, click here.
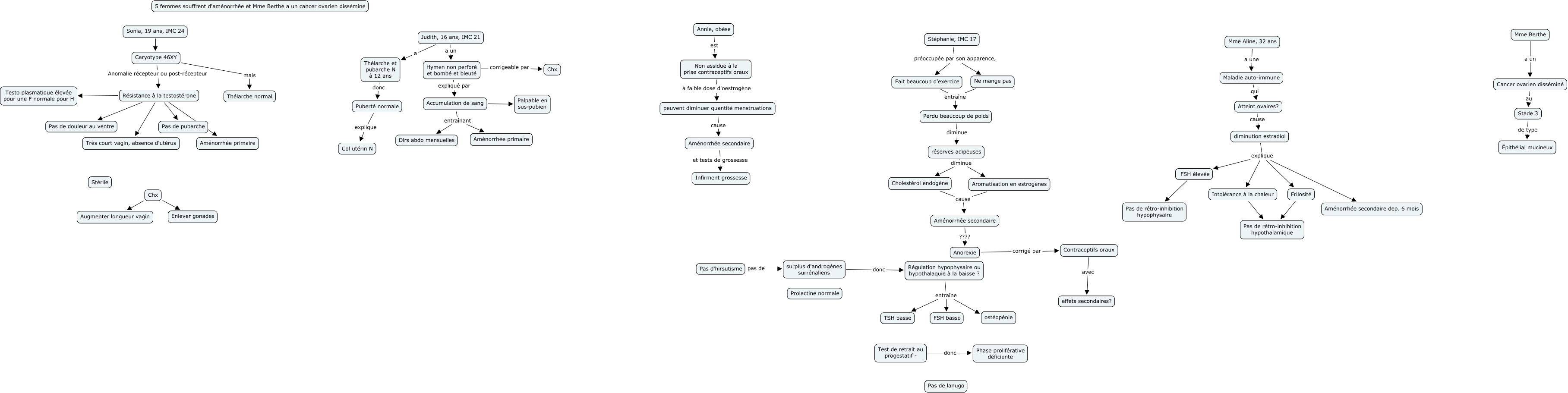
This Concept Map, created with IHMC CmapTools, has information related to: APP7 ALLER, Accumulation de sang Palpable en sus-pubien, Judith, 16 ans, IMC 21 a Thélarche et pubarche N à 12 ans, surplus d'androgènes surrénaliens donc Régulation hypophysaire ou hypothalaquie à la baisse ?, Accumulation de sang entraînant Dlrs abdo mensuelles, Non assidue à la prise contraceptifs oraux à faible dose d'oestrogène peuvent diminuer quantité menstruations, Résistance à la testostérone Pas de pubarche, diminution estradiol explique FSH élevée, Caryotype 46XY mais Thélarche normal, Régulation hypophysaire ou hypothalaquie à la baisse ? entraîne FSH basse, Cholestérol endogène cause Aménorrhée secondaire, Résistance à la testostérone Testo plasmatique élevée pour une F normale pour H, Cancer ovarien disséminé au Stade 3, Aménorrhée secondaire ???? Anorexie, Aménorrhée secondaire et tests de grossesse Infirment grossesse, Stéphanie, IMC 17 préoccupée par son apparence, Ne mange pas, Judith, 16 ans, IMC 21 a un Hymen non perforé et bombé et bleuté, Aromatisation en estrogènes cause Aménorrhée secondaire, Ne mange pas entraîne Perdu beaucoup de poids, Sonia, 19 ans, IMC 24 Caryotype 46XY, Hymen non perforé et bombé et bleuté corrigeable par Chx