Warning:
JavaScript is turned OFF. None of the links on this page will work until it is reactivated.
If you need help turning JavaScript On, click here.
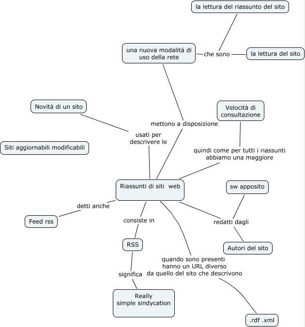
The Concept Map you are trying to access has information related to:
RSS, Autori del sito redatti dagli sw apposito, una nuova modalità di uso della rete che sono la lettura del sito, Riassunti di siti web quando sono presenti hanno un URL diverso da quello del sito che descrivono .rdf .xml, Riassunti di siti web quindi come per tutti i riassunti abbiamo una maggiore Velocità di consultazione, RSS consiste in Riassunti di siti web, una nuova modalità di uso della rete che sono la lettura del riassunto del sito, Autori del sito redatti dagli Riassunti di siti web, RSS significa Really simple sindycation, Riassunti di siti web detti anche Feed rss, Riassunti di siti web mettono a disposizione una nuova modalità di uso della rete