Warning:
JavaScript is turned OFF. None of the links on this page will work until it is reactivated.
If you need help turning JavaScript On, click here.
The Concept Map you are trying to access has information related to:
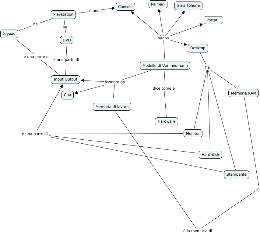
hardware gruppo 1, Modello di Von neumann hanno Portatili, Joypad è una parte di Input Output, Modello di Von neumann hanno Smartphone, Playstation ha DVD, Modello di Von neumann formato da Memoria di lavoro, Playstation ha Joypad, Modello di Von neumann hanno Palmari, DVD è una parte di Input Output, Modello di Von neumann dice come è Hardware, Playstation è una Console