Warning:
JavaScript is turned OFF. None of the links on this page will work until it is reactivated.
If you need help turning JavaScript On, click here.
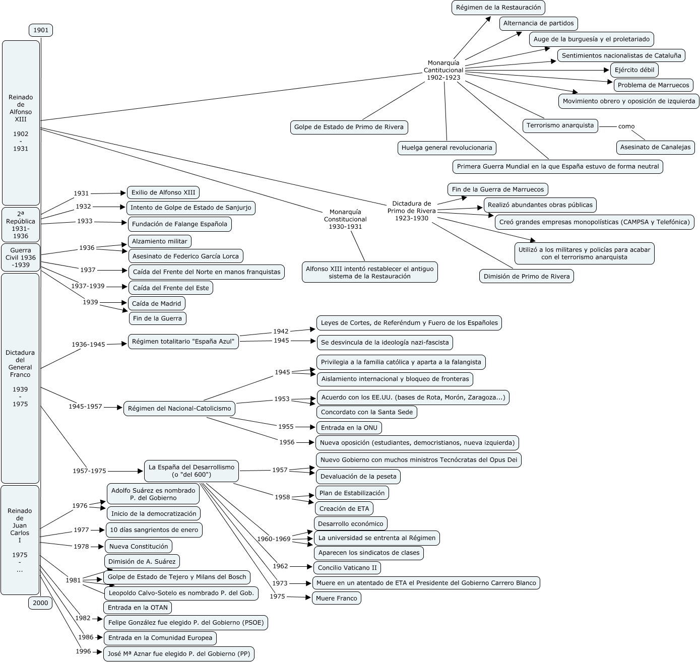
Este Cmap, tiene información relacionada con: 17.Carlos Rodríguez Daza.España sXX, Reinado de Alfonso XIII 1902 - 1931 Monarquía Cantitucional 1902-1923 Movimiento obrero y oposición de izquierda, Reinado de Juan Carlos I 1975 - ... 1982 Felipe González fue elegido P. del Gobierno (PSOE), Reinado de Alfonso XIII 1902 - 1931 Monarquía Cantitucional 1902-1923 Primera Guerra Mundial en la que España estuvo de forma neutral, La España del Desarrollismo (o "del 600") 1958 Creación de ETA, Terrorismo anarquista como Asesinato de Canalejas, Régimen del Nacional-Catolicismo 1956 Nueva oposición (estudiantes, democristianos, nueva izquierda), La España del Desarrollismo (o "del 600") 1957 Nuevo Gobierno con muchos ministros Tecnócratas del Opus Dei, Guerra Civil 1936 -1939 1937 Caída del Frente del Norte en manos franquistas, Reinado de Juan Carlos I 1975 - ... 1976 Inicio de la democratización, Régimen del Nacional-Catolicismo 1955 Entrada en la ONU, Guerra Civil 1936 -1939 1936 Asesinato de Federico García Lorca, La España del Desarrollismo (o "del 600") 1960-1969 La universidad se entrenta al Régimen, Dictadura del General Franco 1939 - 1975 1945-1957 Régimen del Nacional-Catolicismo, Reinado de Juan Carlos I 1975 - ... 1977 10 días sangrientos de enero, Reinado de Alfonso XIII 1902 - 1931 Dictadura de Primo de Rivera 1923-1930 Fin de la Guerra de Marruecos, Reinado de Juan Carlos I 1975 - ... 1996 José Mª Aznar fue elegido P. del Gobierno (PP), Reinado de Juan Carlos I 1975 - ... 1981 Entrada en la OTAN, Reinado de Juan Carlos I 1975 - ... 1976 Adolfo Suárez es nombrado P. del Gobierno, Reinado de Juan Carlos I 1975 - ... 1978 Nueva Constitución, Reinado de Alfonso XIII 1902 - 1931 Dictadura de Primo de Rivera 1923-1930 Utilizó a los militares y policías para acabar con el terrorismo anarquista