Warning:
JavaScript is turned OFF. None of the links on this page will work until it is reactivated.
If you need help turning JavaScript On, click here.
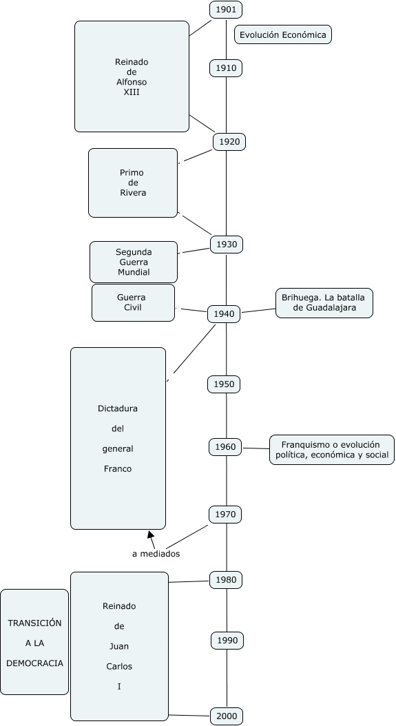
Este mapa conceptual tiene información relacionada a: 01.Esther Aragón Macías.España S.XX, 1930 Primo de Rivera, 1980 ???? Reinado de Juan Carlos I, 1920 Primo de Rivera, 1920 ???? Reinado de Alfonso XIII, 1940 ???? Brihuega. La batalla de Guadalajara, 2000 ???? Reinado de Juan Carlos I, 1901 ???? Reinado de Alfonso XIII, 1960 ???? Franquismo o evolución política, económica y social, 1930 Segunda Guerra Mundial, 1970 a mediados Dictadura del general Franco