Warning:
JavaScript is turned OFF. None of the links on this page will work until it is reactivated.
If you need help turning JavaScript On, click here.
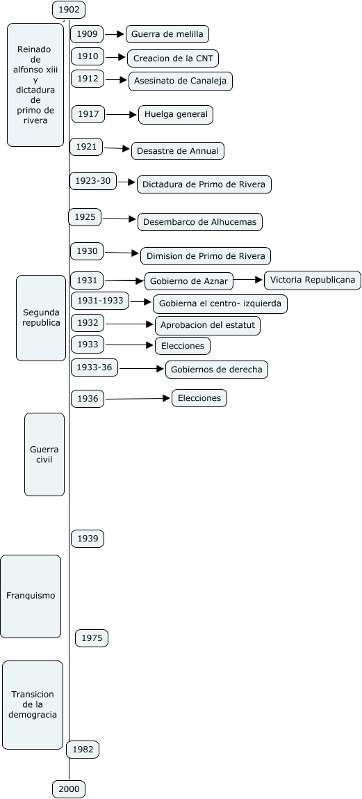
Este mapa conceptual tiene información relacionada a: 16.Maria Oliva Lucena España XX, 1902 2000, 1917 Huelga general, 1932 Aprobacion del estatut, 1909 Guerra de melilla, 1931 ???? Victoria Republicana, 1923-30 Dictadura de Primo de Rivera, 1933-36 Gobiernos de derecha, 1921 Desastre de Annual, 1925 Desembarco de Alhucemas, 1931-1933 Gobierna el centro- izquierda