Warning:
JavaScript is turned OFF. None of the links on this page will work until it is reactivated.
If you need help turning JavaScript On, click here.
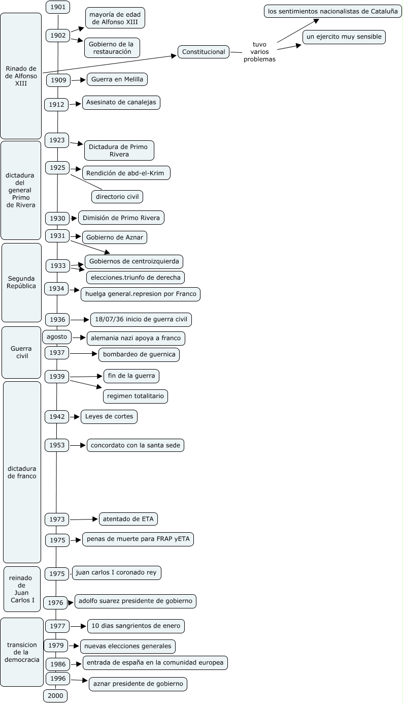
Este mapa conceptual tiene información relacionada a: 23-mario vazquez perez eje cronologico siglo XX, 1975 juan carlos I coronado rey, 1909 Guerra en Melilla, 1912 Asesinato de canalejas, 1931 Gobierno de Aznar, 1925 directorio civil, 1986 entrada de españa en la comunidad europea, 1977 10 dias sangrientos de enero, agosto alemania nazi apoya a franco, 1902 Gobierno de la restauración, 1933 elecciones.triunfo de derecha