Warning:
JavaScript is turned OFF. None of the links on this page will work until it is reactivated.
If you need help turning JavaScript On, click here.
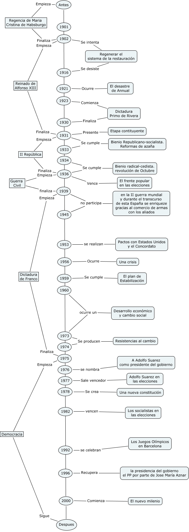
Este mapa conceptual tiene información relacionada a: 09.Alberto Fernández Foncilla.España S.XX, 1939 Empieza Dictadura de Franco, 1975 Empieza Democracia, 1931 Empieza II República, 2000 Despues, Democracia Sigue Despues, Dictadura de Franco Finaliza 1975, 1902 Empieza Reinado de Alfonso XIII, 1902 Se intenta Regenerar el sistema de la restauración, Antes 2000