Warning:
JavaScript is turned OFF. None of the links on this page will work until it is reactivated.
If you need help turning JavaScript On, click here.
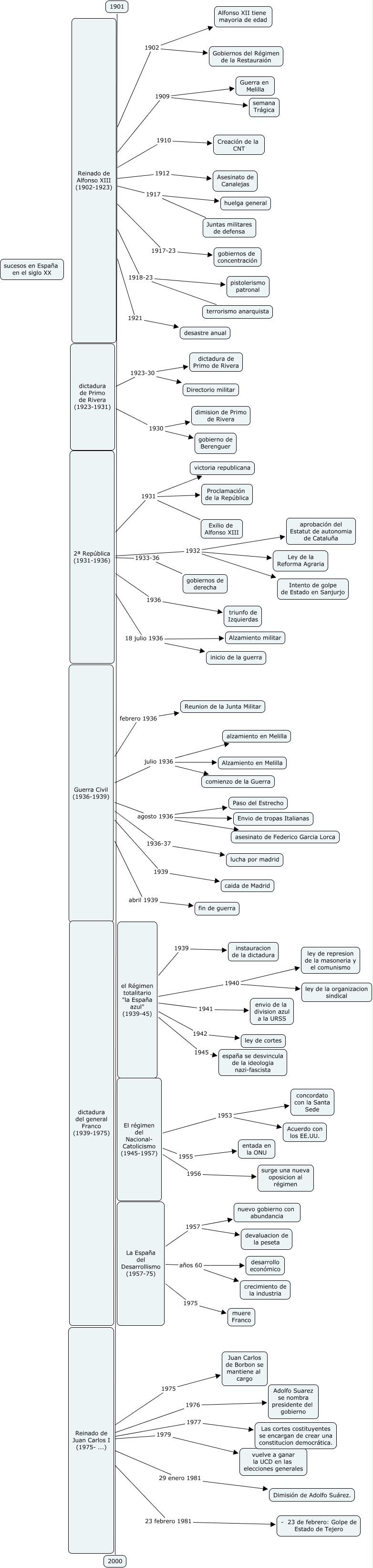
Este Cmap, tiene información relacionada con: 18. Jaime Román Ramírez - España en el siglo XX, Reinado de Alfonso XIII (1902-1923) 1902 Alfonso XII tiene mayoria de edad, Guerra Civil (1936-1939) agosto 1936 Envio de tropas Italianas, el Régimen totalitario "la España azul" (1939-45) 1940 ley de represion de la masoneria y el comunismo, Reinado de Alfonso XIII (1902-1923) 1902 Gobiernos del Régimen de la Restauraión, el Régimen totalitario "la España azul" (1939-45) 1945 españa se desvincula de la ideologia nazi-fascista, 2ª República (1931-1936) 1931 victoria republicana, La España del Desarrollismo (1957-75) 1957 devaluacion de la peseta, 2ª República (1931-1936) 1931 Proclamación de la República, dictadura de Primo de Rivera (1923-1931) 1923-30 dictadura de Primo de Rivera, El régimen del Nacional- Catolicismo (1945-1957) 1953 Acuerdo con los EE.UU., La España del Desarrollismo (1957-75) años 60 desarrollo económico, Reinado de Juan Carlos I (1975- ...) 29 enero 1981 Dimisión de Adolfo Suárez., dictadura de Primo de Rivera (1923-1931) 1930 dimision de Primo de Rivera, dictadura de Primo de Rivera (1923-1931) 1930 gobierno de Berenguer, Guerra Civil (1936-1939) febrero 1936 Reunion de la Junta Militar, Reinado de Alfonso XIII (1902-1923) 1917 Juntas militares de defensa, Reinado de Alfonso XIII (1902-1923) 1909 semana Trágica, Reinado de Juan Carlos I (1975- ...) 1975 Juan Carlos de Borbon se mantiene al cargo, el Régimen totalitario "la España azul" (1939-45) 1940 ley de la organizacion sindical, Reinado de Juan Carlos I (1975- ...) 1976 Adolfo Suarez se nombra presidente del gobierno