Warning:
JavaScript is turned OFF. None of the links on this page will work until it is reactivated.
If you need help turning JavaScript On, click here.
The Concept Map you are trying to access has information related to:
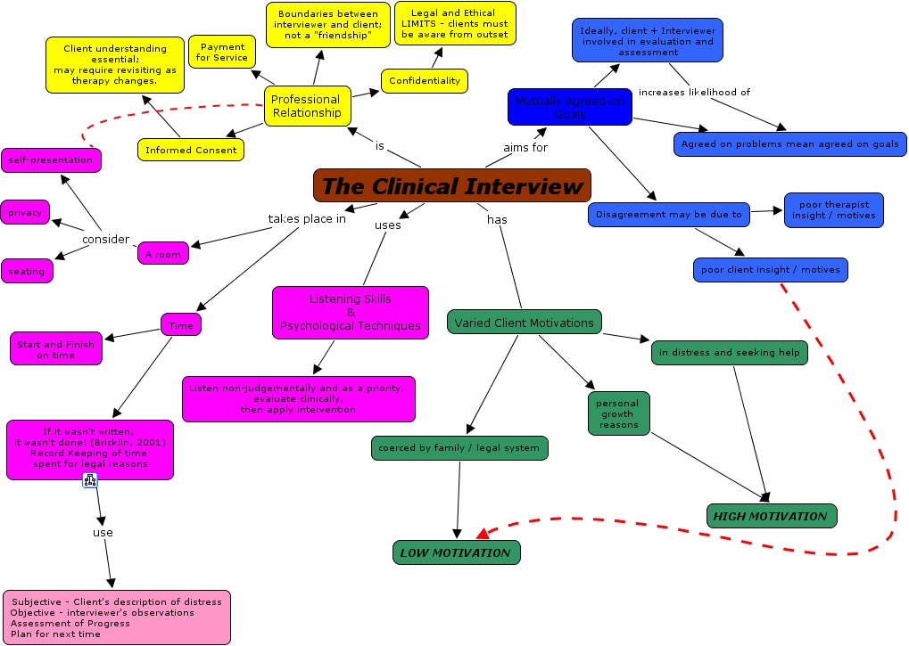
Defining a Clinical Interview, Time Start and Finish on time, Disagreement may be due to poor client insight / motives, Listening Skills & Psychological Techniques Listen non-judgementally and as a priority, evaluate clinically, then apply intervention, Mutually Agreed-on Goals Ideally, client + Interviewer involved in evaluation and assessment, The Clinical Interview uses Listening Skills & Psychological Techniques, Varied Client Motivations personal growth reasons, The Clinical Interview aims for Mutually Agreed-on Goals, The Clinical Interview takes place in A room, in distress and seeking help HIGH MOTIVATION, Varied Client Motivations coerced by family / legal system