Warning:
JavaScript is turned OFF. None of the links on this page will work until it is reactivated.
If you need help turning JavaScript On, click here.
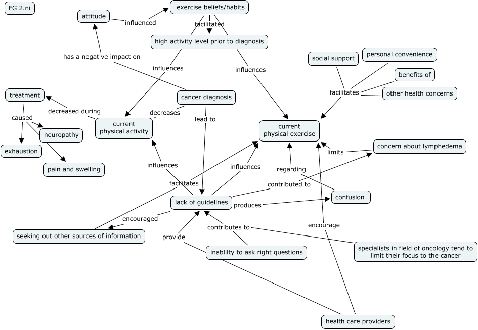
This Concept Map, created with IHMC CmapTools, has information related to: focus group 2.ni, cancer diagnosis lead to lack of guidelines, personal convenience facilitates current physical exercise, treatment caused exhaustion, exercise beliefs/habits influences current physical activity, social support facilitates current physical exercise, lack of guidelines produces confusion, exercise beliefs/habits facilitated high activity level prior to diagnosis, inablilty to ask right questions contributes to lack of guidelines, lack of guidelines encouraged seeking out other sources of information, attitude influenced exercise beliefs/habits, health care providers encourage current physical exercise, other health concerns facilitates current physical exercise, health care providers provide lack of guidelines, cancer diagnosis decreases current physical activity, treatment caused neuropathy, current physical activity decreased during treatment, lack of guidelines influences current physical exercise, cancer diagnosis has a negative impact on attitude, specialists in field of oncology tend to limit their focus to the cancer contributes to lack of guidelines, treatment caused pain and swelling