Warning:
JavaScript is turned OFF. None of the links on this page will work until it is reactivated.
If you need help turning JavaScript On, click here.
The Concept Map you are trying to access has information related to:
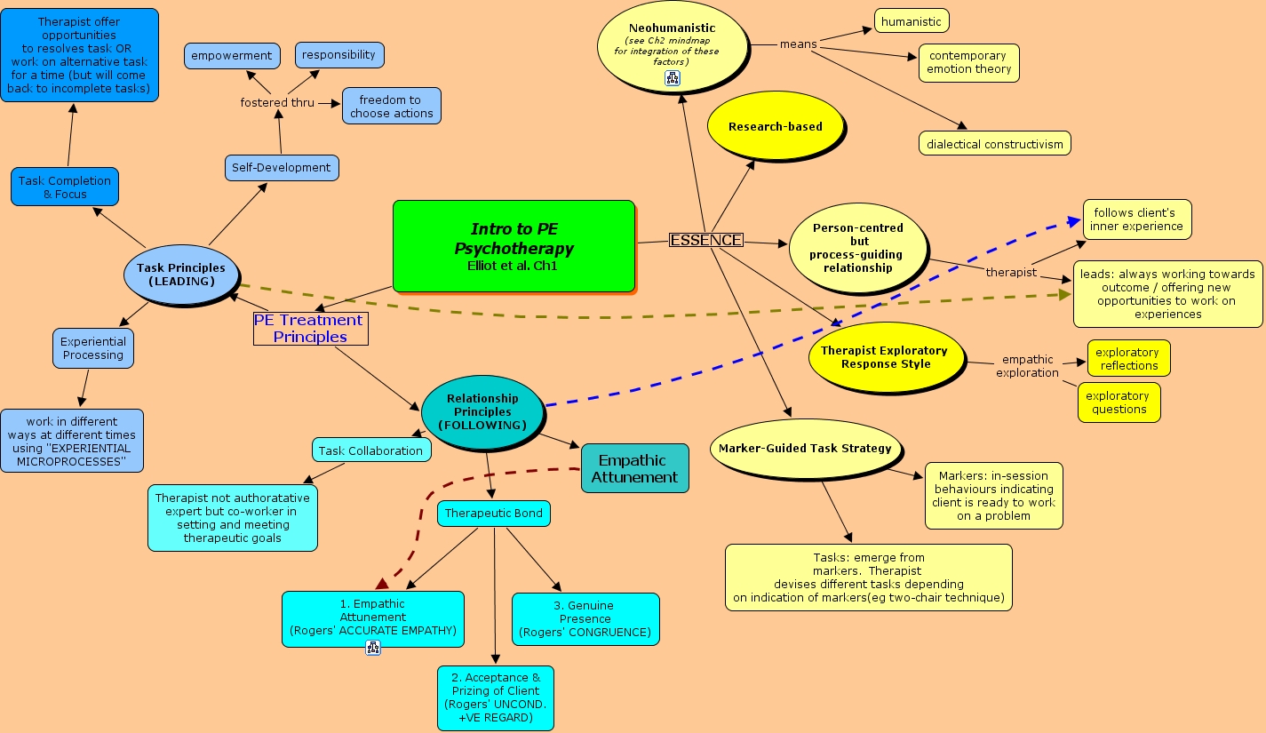
Intro to PE Psychotherapy, Neohumanistic (see Ch2 mindmap for integration of these factors) means dialectical constructivism, Task Completion & Focus Therapist offer opportunities to resolves task OR work on alternative task for a time (but will come back to incomplete tasks), Neohumanistic (see Ch2 mindmap for integration of these factors) means humanistic, Therapist Exploratory Response Style empathic exploration exploratory questions, Marker-Guided Task Strategy Tasks: emerge from markers. Therapist devises different tasks depending on indication of markers(eg two-chair technique), Relationship Principles (FOLLOWING) Empathic Attunement, Intro to PE Psychotherapy Elliot et al. Ch1 PE Treatment Principles Relationship Principles (FOLLOWING), Self-Development fostered thru responsibility, Task Principles (LEADING) Task Completion & Focus, Therapist Exploratory Response Style empathic exploration exploratory reflections