Warning:
JavaScript is turned OFF. None of the links on this page will work until it is reactivated.
If you need help turning JavaScript On, click here.
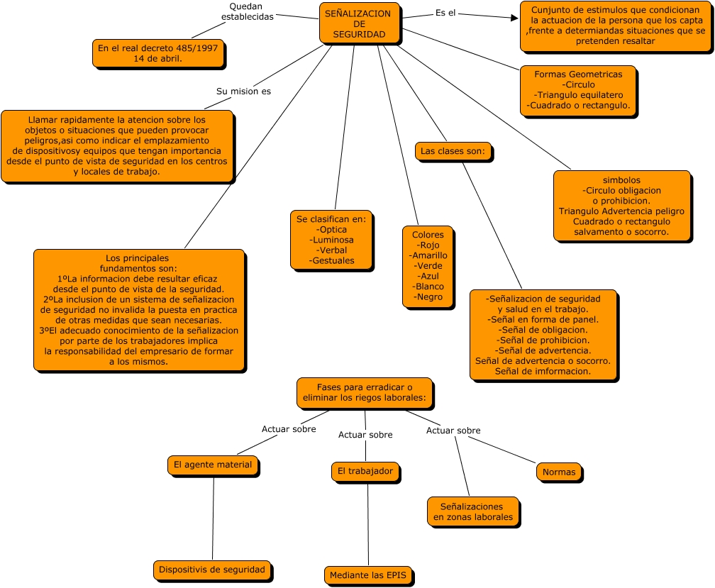
Este mapa conceptual tiene información relacionada a: TRABAJOOO 11111, SEÑALIZACION DE SEGURIDAD Su mision es Llamar rapidamente la atencion sobre los objetos o situaciones que pueden provocar peligros,asi como indicar el emplazamiento de dispositivosy equipos que tengan importancia desde el punto de vista de seguridad en los centros y locales de trabajo., SEÑALIZACION DE SEGURIDAD ???? Formas Geometricas -Circulo -Triangulo equilatero -Cuadrado o rectangulo., Fases para erradicar o eliminar los riegos laborales: Actuar sobre Normas, Las clases son: ???? -Señalizacion de seguridad y salud en el trabajo. -Señal en forma de panel. -Señal de obligacion. -Señal de prohibicion. -Señal de advertencia. Señal de advertencia o socorro. Señal de imformacion., SEÑALIZACION DE SEGURIDAD ???? Las clases son:, Fases para erradicar o eliminar los riegos laborales: Actuar sobre Señalizaciones en zonas laborales, El trabajador ???? Mediante las EPIS, Fases para erradicar o eliminar los riegos laborales: Actuar sobre El trabajador, SEÑALIZACION DE SEGURIDAD ???? Se clasifican en: -Optica -Luminosa -Verbal -Gestuales, SEÑALIZACION DE SEGURIDAD ???? Colores -Rojo -Amarillo -Verde -Azul -Blanco -Negro, SEÑALIZACION DE SEGURIDAD ???? Los principales fundamentos son: 1ºLa informacion debe resultar eficaz desde el punto de vista de la seguridad. 2ºLa inclusion de un sistema de señalizacion de seguridad no invalida la puesta en practica de otras medidas que sean necesarias. 3ºEl adecuado conocimiento de la señalizacion por parte de los trabajadores implica la responsabilidad del empresario de formar a los mismos., SEÑALIZACION DE SEGURIDAD Quedan establecidas En el real decreto 485/1997 14 de abril., SEÑALIZACION DE SEGURIDAD Es el Cunjunto de estimulos que condicionan la actuacion de la persona que los capta ,frente a determiandas situaciones que se pretenden resaltar, Fases para erradicar o eliminar los riegos laborales: Actuar sobre El agente material, SEÑALIZACION DE SEGURIDAD ???? simbolos -Circulo obligacion o prohibicion. Triangulo Advertencia peligro Cuadrado o rectangulo salvamento o socorro., El agente material Dispositivis de seguridad