WARNING:
JavaScript is turned OFF. None of the links on this concept map will
work until it is reactivated.
If you need help turning JavaScript On, click here.
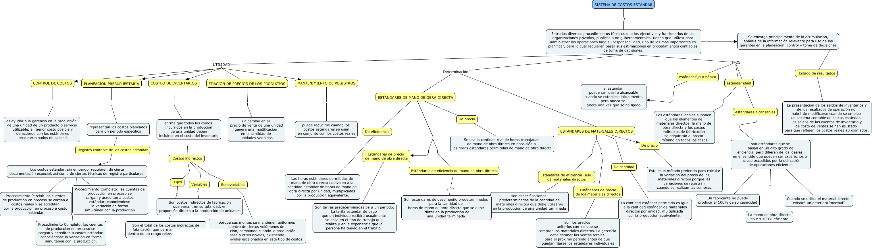
Este Cmap, tiene información relacionada con: Mapa Conocimiento Contabilidad Costos. Diagrama 1, estándar ideal . Los estándares ideales suponen que los elementos de materiales directos, la mano de obra directa y los costos indirectos de fabricación se adquirirán al precio mínimo en todos los casos, Entre los diversos procedimientos técnicos que los ejecutivos y funcionarios de las organizaciones privadas, públicas o no gubernamentales, tienen que utilizar para administrar las operaciones bajo su responsabilidad, uno de los más importantes es planificar, para lo cual requieren basar sus estimaciones en procedimientos confiables de toma de decisiones. UTILIDAD MANTENIMIENTO DE REGISTROS, estándares alcanzables . son estándares que se basan en un alto grado de eficiencia, pero difieren de los ideales en el sentido que pueden ser satisfechos o incluso excedidos por la utilización de operaciones eficientes., afirma que todos los costos incurridos en la producción de una unidad deben incluirse en el costo del inventario Costos indirectos, De precio . Este es el método preferido para calcular la variación del precio de los materiales directos porque las variaciones se registran cuando se realizan las compras., Variables . Son costos indirectos de fabricación que varían, en su totalidad, en proporción directa a la producción de unidades, representan los costos planeados para un periodo especifico . Registro contable de los costos estándar, Entre los diversos procedimientos técnicos que los ejecutivos y funcionarios de las organizaciones privadas, públicas o no gubernamentales, tienen que utilizar para administrar las operaciones bajo su responsabilidad, uno de los más importantes es planificar, para lo cual requieren basar sus estimaciones en procedimientos confiables de toma de decisiones. Determinación ESTÁNDARES DE MANO DE OBRA DIRECTA, ESTÁNDARES DE MANO DE OBRA DIRECTA . Estándares de precio de mano de obra directa, Entre los diversos procedimientos técnicos que los ejecutivos y funcionarios de las organizaciones privadas, públicas o no gubernamentales, tienen que utilizar para administrar las operaciones bajo su responsabilidad, uno de los más importantes es planificar, para lo cual requieren basar sus estimaciones en procedimientos confiables de toma de decisiones. UTILIDAD FIJACIÓN DE PRECIOS DE LOS PRODUCTOS, De precio . Se usa la cantidad real de horas trabajadas de mano de obra directa en oposición a las horas estándares permitidas de mano de obra directa, De eficiciencia . Las horas estándares permitidas de mano de obra directa equivalen a la cantidad estándar de horas de mano de obra directa por unidad, multiplicadas por la producción equivalente., Estándares de precio de mano de obra directa . Son tarifas predeterminadas para un periodo. La tarifa estándar de pago que un individuo recibirá usualmente se basa en el tipo de trabajo que realiza y en la experiencia que la persona ha tenido en el trabajo., ESTÁNDARES DE MATERIALES DIRECTOS . De cantidad, ESTÁNDARES DE MATERIALES DIRECTOS . De precio, Los costos estándar, sin embargo, requieren de cierta documentación especial, así como de ciertas técnicas de registro particulares. . Procedimiento Parcial: las cuentas de producción en proceso se cargan a costos reales y se acreditan por la producción en proceso a costo estándar, COSTEO DE INVENTARIOS afirma que todos los costos incurridos en la producción de una unidad deben incluirse en el costo del inventario, ESTÁNDARES DE MATERIALES DIRECTOS . Estándares de precio de los materiales directos, SISTEMA DE COSTOS ESTÁNDAR Es Entre los diversos procedimientos técnicos que los ejecutivos y funcionarios de las organizaciones privadas, públicas o no gubernamentales, tienen que utilizar para administrar las operaciones bajo su responsabilidad, uno de los más importantes es planificar, para lo cual requieren basar sus estimaciones en procedimientos confiables de toma de decisiones., Entre los diversos procedimientos técnicos que los ejecutivos y funcionarios de las organizaciones privadas, públicas o no gubernamentales, tienen que utilizar para administrar las operaciones bajo su responsabilidad, uno de los más importantes es planificar, para lo cual requieren basar sus estimaciones en procedimientos confiables de toma de decisiones. TIPOS estándar fijo o básico