Warning:
JavaScript is turned OFF. None of the links on this page will work until it is reactivated.
If you need help turning JavaScript On, click here.
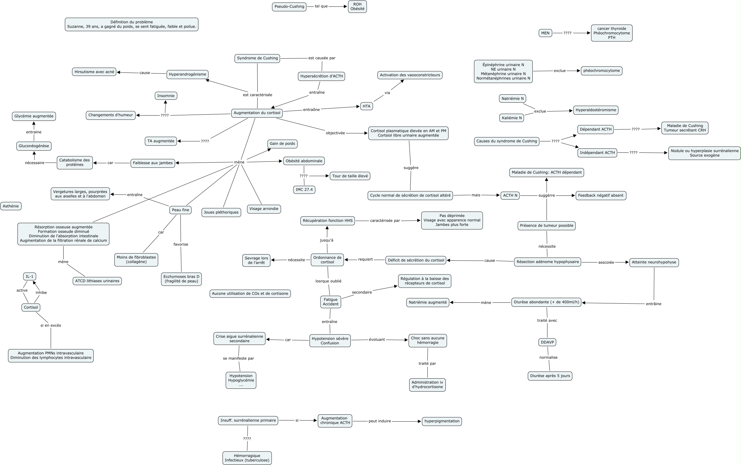
This Concept Map, created with IHMC CmapTools, has information related to: APP6-aller, Peau fine favorise Ecchymoses bras D (fragilité de peau), Syndrome de Cushing est caractérisée Hyperandrogénisme, IL-1 active Cortisol, Augmentation du cortisol mène Peau fine, Augmentation du cortisol mène Gain de poids, Hypersécrétion d'ACTH entraîne Augmentation du cortisol, Obésité abdominale ???? Tour de taille élevé, Syndrome de Cushing est causée par Hypersécrétion d'ACTH, Augmentation du cortisol objectivée Cortisol plasmatique élevée en AM et PM Cortsiol libre urinaire augmentée, Kaliémie N exclue Hyperaldostéromisme, Augmentation du cortisol ???? TA augmentée, Catabolisme des protéines nécessaire Gluconéogénèse, Pseudo-Cushing tel que ROH Obésité, Crise aigue surrénalienne secondaire se manifeste par Hypotension Hypoglycémie ..., ACTH N suggèrre Maladie de Cushing: ACTH dépendant, Récupération fonction HHS caractérisée par Pas déprimée Visage avec apparence normal Jambes plus forte, Dépendant ACTH ???? Maladie de Cushing Tumeur secrétant CRH, Cortisol plasmatique élevée en AM et PM Cortsiol libre urinaire augmentée suggère Cycle normal de sécrétion de cortisol altéré, Présence de tumeur possible nécessite Résection adénome hypophysaire, Causes du syndrome de Cushing ???? Dépendant ACTH