Warning:
JavaScript is turned OFF. None of the links on this page will work until it is reactivated.
If you need help turning JavaScript On, click here.
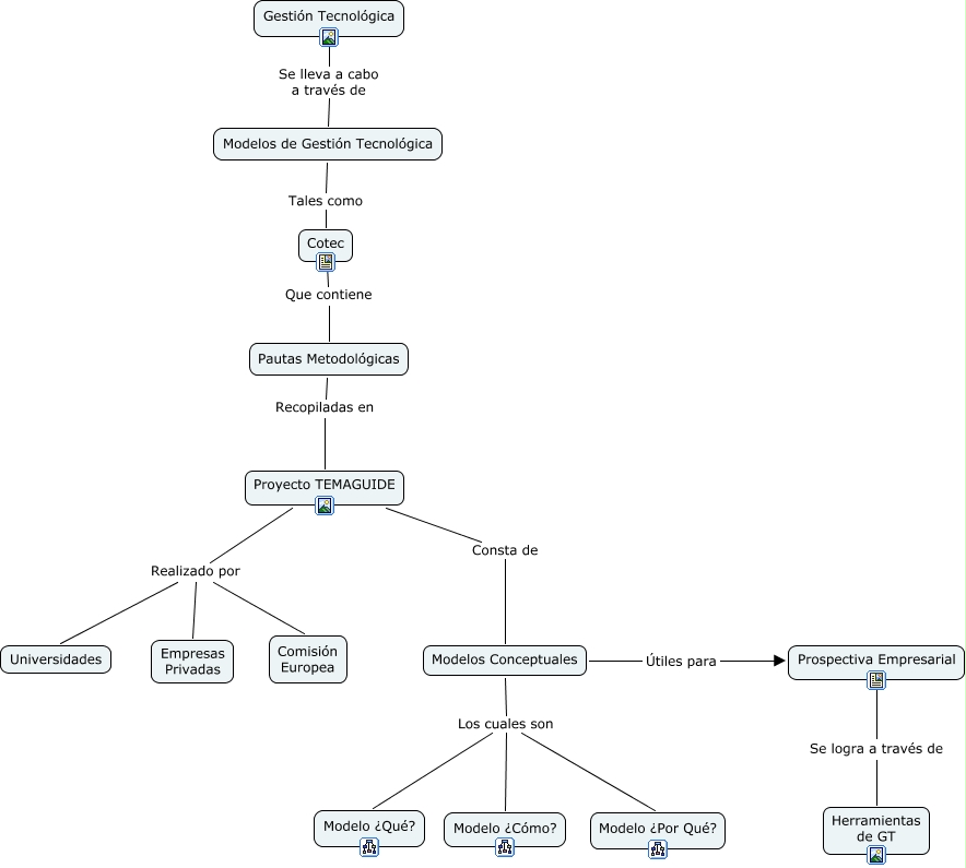
This Concept Map, created with IHMC CmapTools, has information related to: ModeloCotec, Cotec Que contiene Pautas Metodológicas, Pautas Metodológicas Recopiladas en Proyecto TEMAGUIDE, Modelos Conceptuales Los cuales son Modelo ¿Cómo?, Proyecto TEMAGUIDE Realizado por Universidades, Gestión Tecnológica Se lleva a cabo a través de Modelos de Gestión Tecnológica, Modelos Conceptuales Útiles para Prospectiva Empresarial, Modelos Conceptuales Los cuales son Modelo ¿Por Qué?, Modelos de Gestión Tecnológica Tales como Cotec, Prospectiva Empresarial Se logra a través de Herramientas de GT, Modelos Conceptuales Los cuales son Modelo ¿Qué?, Proyecto TEMAGUIDE Realizado por Comisión Europea, Proyecto TEMAGUIDE Realizado por Empresas Privadas, Proyecto TEMAGUIDE Consta de Modelos Conceptuales