Warning:
JavaScript is turned OFF. None of the links on this page will work until it is reactivated.
If you need help turning JavaScript On, click here.
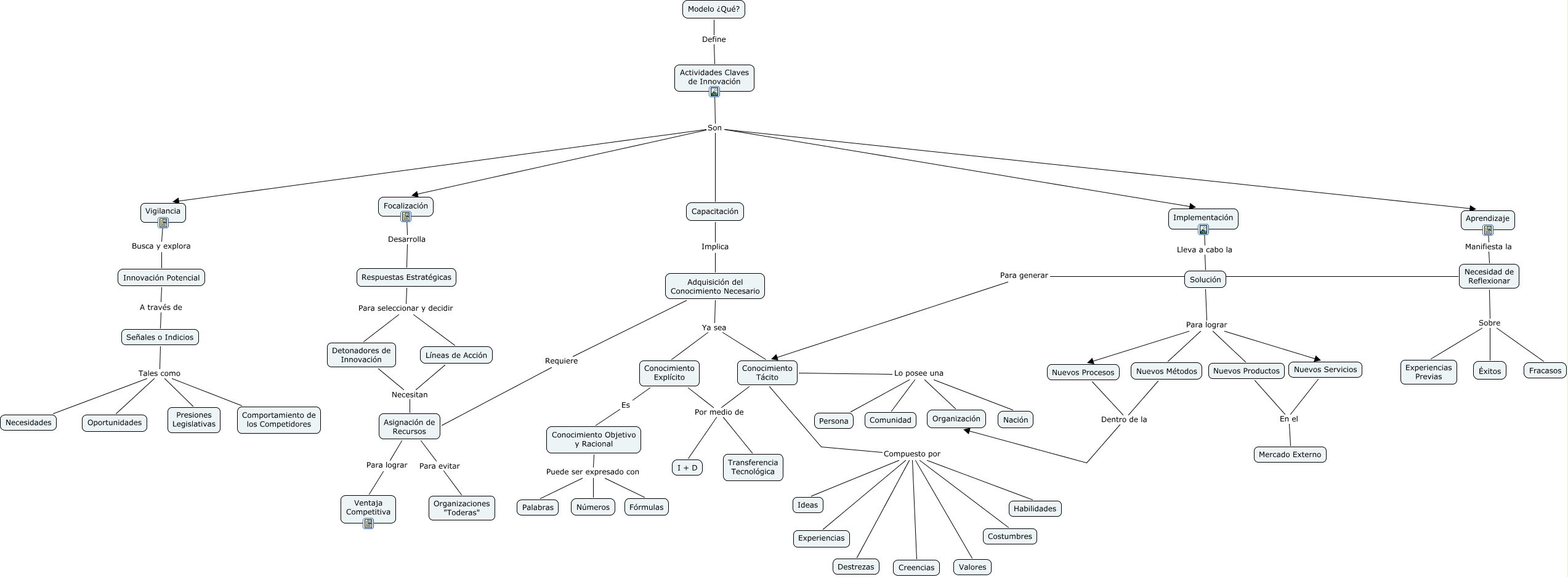
This Concept Map, created with IHMC CmapTools, has information related to: Modelo Qué, Conocimiento Tácito Lo posee una Nación, Nuevos Productos En el Mercado Externo, Necesidad de Reflexionar Sobre Fracasos, Actividades Claves de Innovación Son Aprendizaje, Aprendizaje Manifiesta la Necesidad de Reflexionar, Conocimiento Explícito Por medio de I + D, Conocimiento Tácito Lo posee una Comunidad, Adquisición del Conocimiento Necesario Ya sea Conocimiento Tácito, Modelo ¿Qué? Define Actividades Claves de Innovación, Focalización Desarrolla Respuestas Estratégicas, Conocimiento Tácito Compuesto por Valores, Respuestas Estratégicas Para seleccionar y decidir Detonadores de Innovación, Conocimiento Objetivo y Racional Puede ser expresado con Palabras, Señales o Indicios Tales como Comportamiento de los Competidores, Conocimiento Tácito Compuesto por Habilidades, Conocimiento Objetivo y Racional Puede ser expresado con Números, Actividades Claves de Innovación Son Focalización, Conocimiento Explícito Es Conocimiento Objetivo y Racional, Conocimiento Objetivo y Racional Puede ser expresado con Fórmulas, Respuestas Estratégicas Para seleccionar y decidir Líneas de Acción