Warning:
JavaScript is turned OFF. None of the links on this page will work until it is reactivated.
If you need help turning JavaScript On, click here.
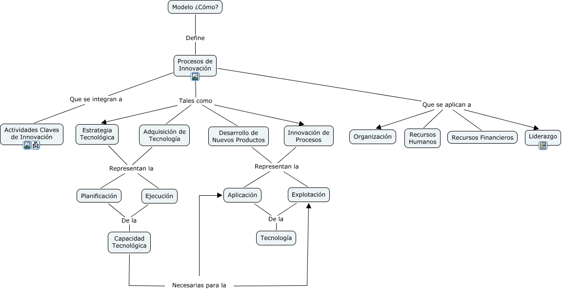
This Concept Map, created with IHMC CmapTools, has information related to: ModeloCómo, Capacidad Tecnológica Necesarias para la Explotación, Planificación De la Capacidad Tecnológica, Modelo ¿Cómo? Define Procesos de Innovación, Innovación de Procesos Representan la Aplicación, Procesos de Innovación Que se integran a Actividades Claves de Innovación, Innovación de Procesos Representan la Explotación, Adquisición de Tecnología Representan la Planificación, Desarrollo de Nuevos Productos Representan la Aplicación, Ejecución De la Capacidad Tecnológica, Procesos de Innovación Tales como Estrategia Tecnológica, Procesos de Innovación Tales como Desarrollo de Nuevos Productos, Procesos de Innovación Que se aplican a Organización, Procesos de Innovación Tales como Innovación de Procesos, Capacidad Tecnológica Necesarias para la Aplicación, Explotación De la Tecnología, Desarrollo de Nuevos Productos Representan la Explotación, Procesos de Innovación Tales como Adquisición de Tecnología, Procesos de Innovación Que se aplican a Recursos Financieros, Adquisición de Tecnología Representan la Ejecución, Procesos de Innovación Que se aplican a Liderazgo