Warning:
JavaScript is turned OFF. None of the links on this page will work until it is reactivated.
If you need help turning JavaScript On, click here.
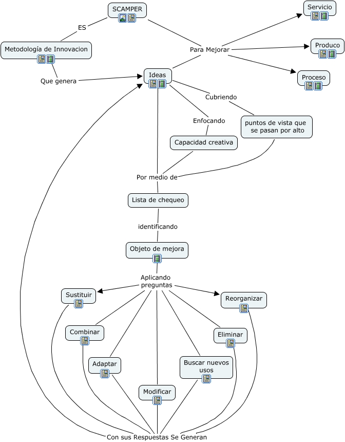
Este Cmap, tiene información relacionada con: Scamper, Ideas Por medio de Lista de chequeo, Ideas Cubriendo puntos de vista que se pasan por alto, SCAMPER Para Mejorar Proceso, SCAMPER ES Metodología de Innovacion, Objeto de mejora Aplicando preguntas Sustituir, Modificar Con sus Respuestas Se Generan Ideas, Capacidad creativa Por medio de Lista de chequeo, Reorganizar Con sus Respuestas Se Generan Ideas, SCAMPER Para Mejorar Produco, Lista de chequeo identificando Objeto de mejora, Eliminar Con sus Respuestas Se Generan Ideas, Ideas Para Mejorar Produco, Objeto de mejora Aplicando preguntas Buscar nuevos usos, Objeto de mejora Aplicando preguntas Combinar, Objeto de mejora Aplicando preguntas Eliminar, puntos de vista que se pasan por alto Por medio de Lista de chequeo, Objeto de mejora Aplicando preguntas Reorganizar, Objeto de mejora Aplicando preguntas Modificar, Metodología de Innovacion Que genera Ideas, Ideas Enfocando Capacidad creativa