Warning:
JavaScript is turned OFF. None of the links on this page will work until it is reactivated.
If you need help turning JavaScript On, click here.
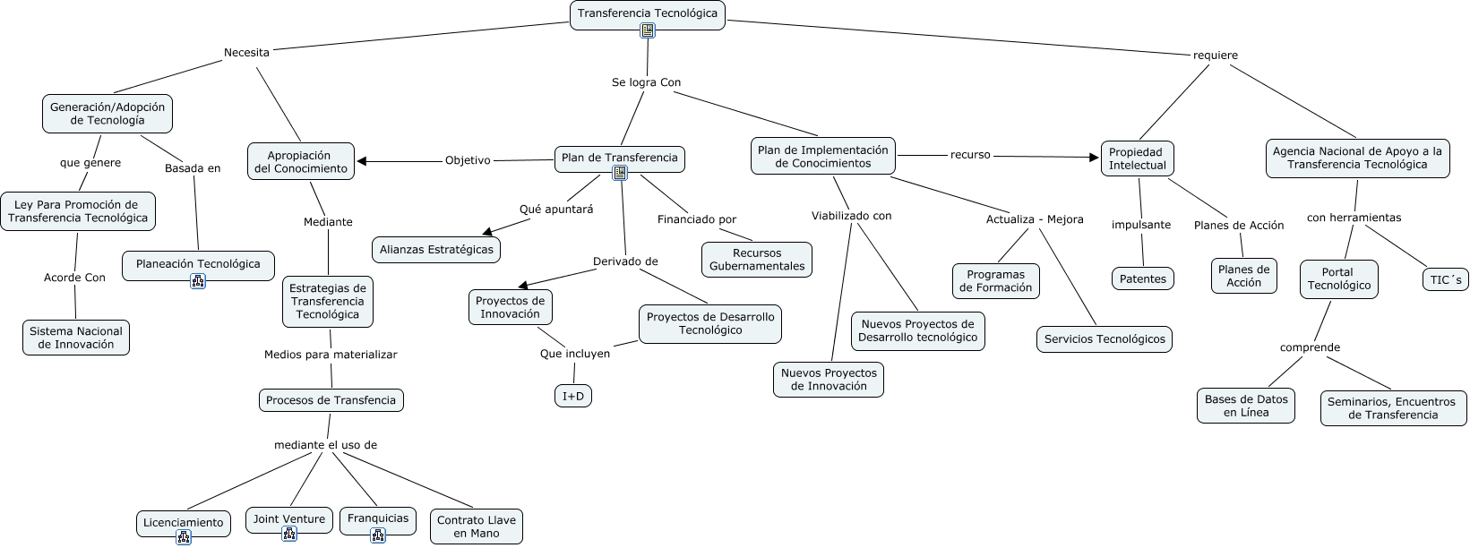
Este mapa conceptual tiene información relacionada a: Transferencia Tecnológica, Plan de Transferencia Qué apuntará Alianzas Estratégicas, Agencia Nacional de Apoyo a la Transferencia Tecnológica con herramientas TIC´s, Portal Tecnológico comprende Seminarios, Encuentros de Transferencia, Plan de Implementación de Conocimientos Actualiza - Mejora Servicios Tecnológicos, Transferencia Tecnológica Se logra Con Plan de Implementación de Conocimientos, Procesos de Transfencia mediante el uso de Contrato Llave en Mano, Generación/Adopción de Tecnología Basada en Planeación Tecnológica, Plan de Transferencia Financiado por Recursos Gubernamentales, Propiedad Intelectual Planes de Acción Planes de Acción, Transferencia Tecnológica requiere Agencia Nacional de Apoyo a la Transferencia Tecnológica, Proyectos de Desarrollo Tecnológico Que incluyen I+D, Procesos de Transfencia mediante el uso de Licenciamiento, Plan de Implementación de Conocimientos recurso Propiedad Intelectual, Transferencia Tecnológica Se logra Con Plan de Transferencia, Transferencia Tecnológica requiere Propiedad Intelectual, Estrategias de Transferencia Tecnológica Medios para materializar Procesos de Transfencia, Generación/Adopción de Tecnología que genere Ley Para Promoción de Transferencia Tecnológica, Transferencia Tecnológica Necesita Generación/Adopción de Tecnología, Agencia Nacional de Apoyo a la Transferencia Tecnológica con herramientas Portal Tecnológico, Plan de Transferencia Objetivo Apropiación del Conocimiento