Warning:
JavaScript is turned OFF. None of the links on this page will work until it is reactivated.
If you need help turning JavaScript On, click here.
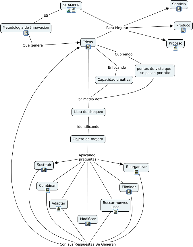
Este Cmap, tiene información relacionada con: Scamper, SCAMPER Para Mejorar Proceso, Ideas Cubriendo puntos de vista que se pasan por alto, Ideas Por medio de Lista de chequeo, Objeto de mejora Aplicando preguntas Sustituir, SCAMPER ES Metodología de Innovacion, SCAMPER Para Mejorar Produco, Reorganizar Con sus Respuestas Se Generan Ideas, Capacidad creativa Por medio de Lista de chequeo, Modificar Con sus Respuestas Se Generan Ideas, Lista de chequeo identificando Objeto de mejora, Eliminar Con sus Respuestas Se Generan Ideas, Ideas Para Mejorar Produco, Objeto de mejora Aplicando preguntas Buscar nuevos usos, Objeto de mejora Aplicando preguntas Combinar, Objeto de mejora Aplicando preguntas Eliminar, puntos de vista que se pasan por alto Por medio de Lista de chequeo, Objeto de mejora Aplicando preguntas Modificar, Objeto de mejora Aplicando preguntas Reorganizar, Metodología de Innovacion Que genera Ideas, Ideas Enfocando Capacidad creativa