Warning:
JavaScript is turned OFF. None of the links on this page will work until it is reactivated.
If you need help turning JavaScript On, click here.
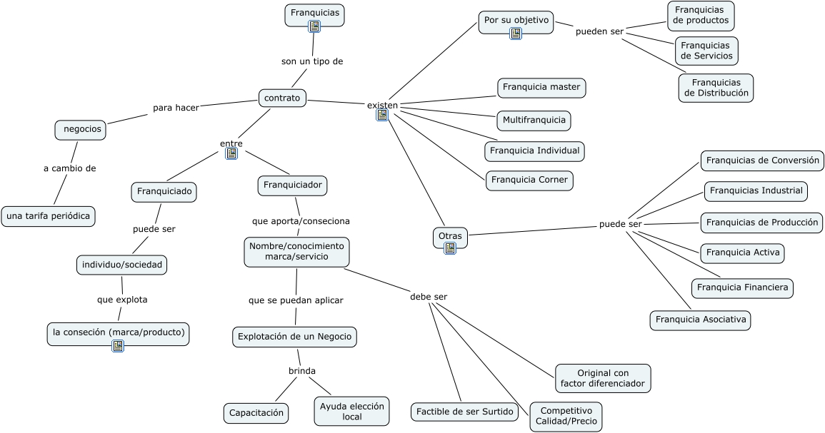
Este Cmap, tiene información relacionada con: franquicias, Franquicias de Servicios pueden ser Por su objetivo, Franquiciado puede ser individuo/sociedad, negocios a cambio de una tarifa periódica, Franquicia Asociativa puede ser Franquicias Industrial, Franquicia Asociativa puede ser Franquicia Activa, Franquicia Financiera puede ser Franquicia Activa, contrato existen Por su objetivo, Nombre/conocimiento marca/servicio debe ser Original con factor diferenciador, Otras puede ser Franquicia Activa, Otras existen Franquicia master, Otras existen Por su objetivo, Ayuda elección local brinda Capacitación, Otras existen Multifranquicia, Franquiciador que aporta/conseciona Nombre/conocimiento marca/servicio, contrato para hacer negocios, contrato existen Franquicia Individual, Franquicias son un tipo de contrato, Otras existen Franquicia Corner, contrato existen Multifranquicia, Otras puede ser Franquicias de Producción