Warning:
JavaScript is turned OFF. None of the links on this page will work until it is reactivated.
If you need help turning JavaScript On, click here.
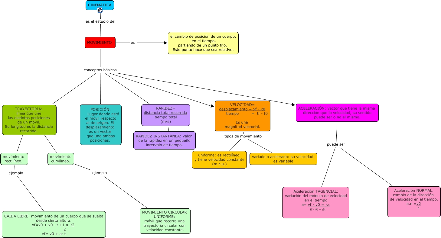
Este mapa conceptual tiene información relacionada a: CinemáticaCarolinaAlbertoMMelina, MOVIMIENTO conceptos básicos TRAYECTORIA: línea que une las distintas posiciones de un móvil. Su longitud es la distancia recorrida., ACELERACIÓN: vector que tiene la misma dirección que la velocidad, su sentido puede ser o no el mismo. puede ser Aceleración TAGENCIAL: variación del módulo de velocidad en el tiempo a= vf - v0 = Δs tf - t0 = Δt, ACELERACIÓN: vector que tiene la misma dirección que la velocidad, su sentido puede ser o no el mismo. puede ser Aceleración NORMAL: cambio de la dirección de velocidad en el tiempo. a.n =v2 r, movimiento rectilíneo. ejemplo CAÍDA LIBRE: movimiento de un cuerpo que se suelta desde cierta altura. xf=x0 + x0 · t +1 a ·t2 2 vf= v0 + a· t, TRAYECTORIA: línea que une las distintas posiciones de un móvil. Su longitud es la distancia recorrida. ???? movimiento rectilíneo., TRAYECTORIA: línea que une las distintas posiciones de un móvil. Su longitud es la distancia recorrida. ???? movimiento curvilíneo., CINEMÁTICA es el estudio del MOVIMIENTO, MOVIMIENTO conceptos básicos ACELERACIÓN: vector que tiene la misma dirección que la velocidad, su sentido puede ser o no el mismo., RAPIDEZ= distancia total recorrida tiempo total (m/s) ???? RAPIDEZ INSTANTÁNEA: valor de la rapidez en un pequeño inrervalo de tiempo., MOVIMIENTO conceptos básicos VELOCIDAD= desplazamiento = xf - x0 tiempo = tf - t0 Es una magnitud vectorial., MOVIMIENTO es el cambio de posición de un cuerpo, en el tiempo, partiendo de un punto fijo. Este punto hace que sea relativo., VELOCIDAD= desplazamiento = xf - x0 tiempo = tf - t0 Es una magnitud vectorial. tipos de movimiento variado o acelerado: su velocidad es variable, movimiento curvilíneo. ejemplo MOVIMIENTO CIRCULAR UNIFORME: móvil que recorre una trayectoria circular con velocidad constante., VELOCIDAD= desplazamiento = xf - x0 tiempo = tf - t0 Es una magnitud vectorial. tipos de movimiento uniforme: es rectilíneo y tiene velocidad constante (m.r.u.), MOVIMIENTO conceptos básicos POSICIÓN: Lugar donde está el móvil respecto al de origen. El desplazamiento es un vector que une ambas posiciones., MOVIMIENTO conceptos básicos RAPIDEZ= distancia total recorrida tiempo total (m/s)