Warning:
JavaScript is turned OFF. None of the links on this page will work until it is reactivated.
If you need help turning JavaScript On, click here.
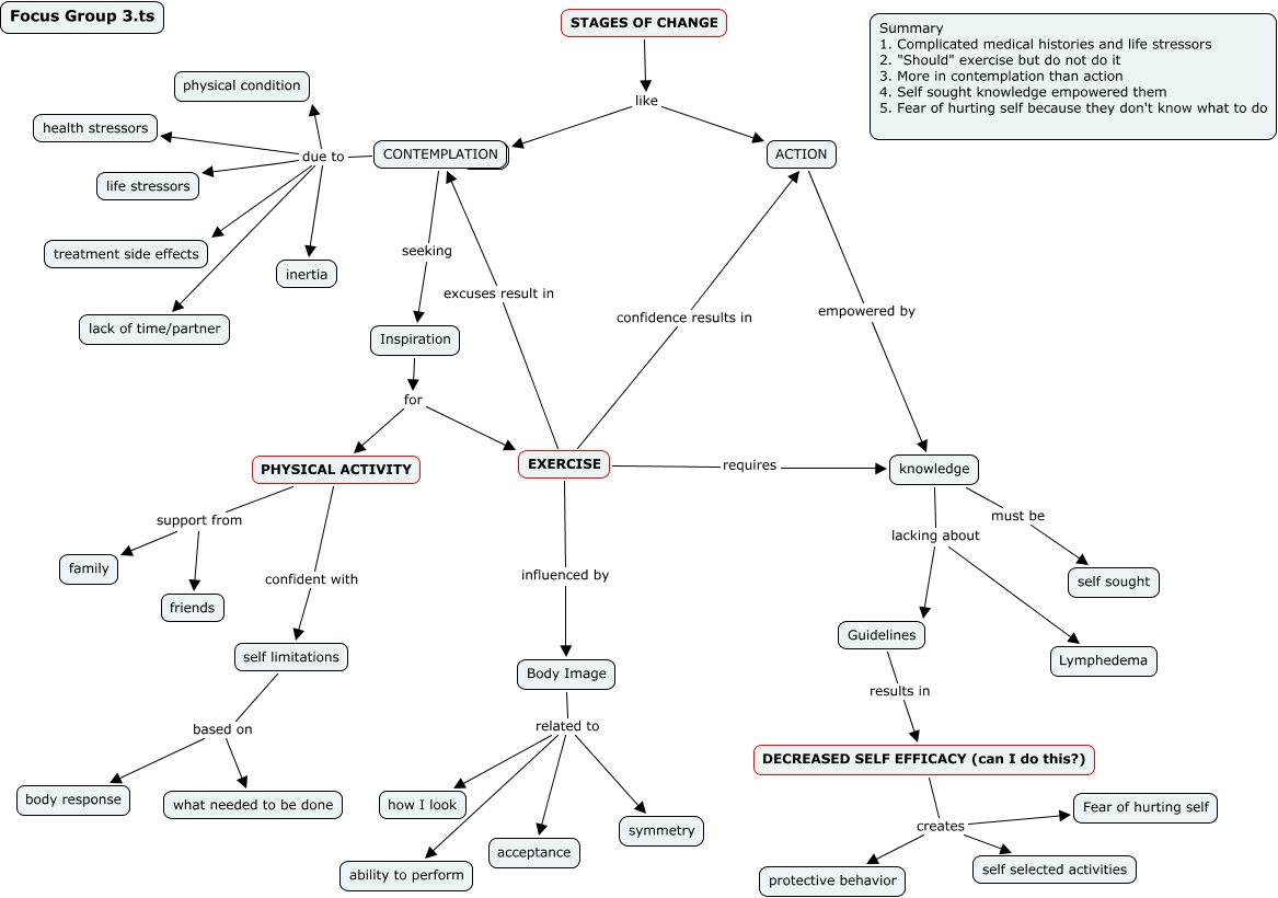
This Concept Map, created with IHMC CmapTools, has information related to: Focus Group 3.ts, CONTEMPLATION seeking Inspiration, PHYSICAL ACTIVITY confident with self limitations, CONTEMPLATION due to health stressors, EXERCISE excuses result in CONTEMPLATION, self limitations based on what needed to be done, Inspiration for EXERCISE, STAGES OF CHANGE like ACTION, CONTEMPLATION due to physical condition, STAGES OF CHANGE like ????, CONTEMPLATION due to life stressors, Body Image related to symmetry, CONTEMPLATION due to treatment side effects, PHYSICAL ACTIVITY support from family, Guidelines results in DECREASED SELF EFFICACY (can I do this?), self limitations based on body response, DECREASED SELF EFFICACY (can I do this?) creates protective behavior, EXERCISE confidence results in ACTION, Inspiration for PHYSICAL ACTIVITY, CONTEMPLATION due to inertia, ACTION empowered by knowledge