Warning:
JavaScript is turned OFF. None of the links on this page will work until it is reactivated.
If you need help turning JavaScript On, click here.
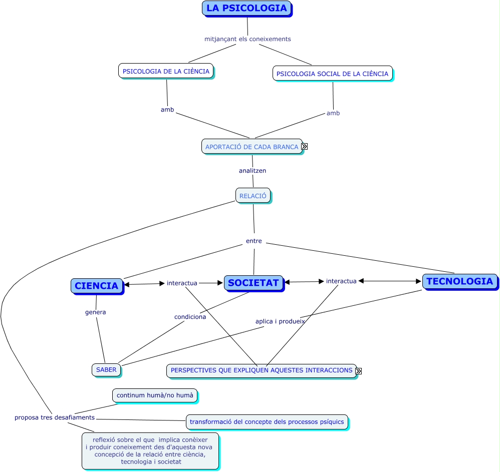
Este Cmap, tiene información relacionada con: mapa1, RELACIÓ entre SOCIETAT, CIENCIA interactua PERSPECTIVA SEAMLESS WEB, SOCIETAT interactua PERSPECTIVA INTERACTIVA, PSICOLOGIA DE LA CIÈNCIA amb APORTACIÓ DE CADA BRANCA, APORTACIÓ DE CADA BRANCA analitzen RELACIÓ, RELACIÓ entre TECNOLOGIA, RELACIÓ proposa tres desafiaments transformació del concepte dels processos psíquics, CIENCIA interactua SOCIETAT, RELACIÓ entre CIENCIA, TECNOLOGIA aplica i produeix SABER, RELACIÓ proposa tres desafiaments continum humà/no humà, SOCIETAT interactua TECNOLOGIA, LA PSICOLOGIA mitjançant els coneixements PSICOLOGIA SOCIAL DE LA CIÈNCIA, PSICOLOGIA SOCIAL DE LA CIÈNCIA amb APORTACIÓ DE CADA BRANCA, CIENCIA genera SABER, RELACIÓ proposa tres desafiaments reflexió sobre el que implica conèixer i produir coneixement des d'aquesta nova concepció de la relació entre ciència, tecnologia i societat, SABER condiciona SOCIETAT, LA PSICOLOGIA mitjançant els coneixements PSICOLOGIA DE LA CIÈNCIA