Warning:
JavaScript is turned OFF. None of the links on this page will work until it is reactivated.
If you need help turning JavaScript On, click here.
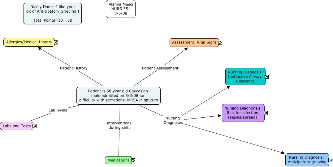
This Concept Map, created with IHMC CmapTools, has information related to: Acute Care 3.05.08, Patient is 58 year old Caucasian male admitted on 3/3/08 for difficulty with secretions, MRSA in sputum Nursing Diagnoses Nursing Diagnosis: Ineffective Airway Clearance, Provide open environment and trust between patient to allow expression. Be honest when answering questions and explainging information. outcome Patient seemed tired and unwilling to communicate. It seemed like an increased effort for him to communicate so he did not try to keep long conversations., Loperamide 2mg PEG q4h (1800) used for Decrease Diarrhea, Assessment G/U Foley catheter urine yellow,clear Output: *i did not write it down, Ineffective airway clearance related to excessive sputum production as evidenced by rhonchi, ineffective cough interventions Assess for signs of respiratory distress, Assessment Neuro/muscular Alert and Oriented x3 Muscle Strength: 5 BUE, 4 BLE, Out of bed with walker Mouths words or writes down, Discuss understanding of control: what is in the power of the patient to change and what is beyond control. interventions Refer patient to other resources such as pastoral care, support/grief counseling, Administer bactericidal medication checking right route, time outcome Patient received medications on time. No adverse reactions, Assessment Vital Signs Vitals q2h 1400 Temp:36.2C Pulse: 92 Resp: 16 B/P: 101/70 O2: 99% Trach collar Pain: 0/10, Metoprolol tab 12.5mg PEG BID (2100) used for Decrease BP and HR, Change dressing on wound as ordered. Assess drainage type, healing and skin integrity around the wounds outcome Dry sterile dressing placed over lesions on neck. The two larger ones were packed with dry nu gauze., Discuss understanding of control: what is in the power of the patient to change and what is beyond control. interventions Provide open environment and trust between patient to allow expression. Be honest when answering questions and explainging information., Risk for Infection (sepsis/spread) related to MRSA infection, and possible C-diff infection Interventions Change dressing on wound as ordered. Assess drainage type, healing and skin integrity around the wounds, Assessment Respiratory Lung sounds: Rhonchi in all lung fields symmetrical chest rise Trach- Shiley, size 6 lots of yellow/clear sputum productive cough suctioned x2/shift Trach collar, Fi02: 0.35 MRSA in sputum Droplet Precautions, Anticipatory grieving related to CA and deteriorating physiologic condition as evidenced by patient passivity, sorrowful expression, passively allowing care or often refusing, such as refusing vital signs or suctioning, isolaion/withdrawal Expected Outcome Patient will recognize and express feelings freely. Patient will involve self in and control self care. Patient will use effective coping mechanisms, Vancomycin 250mg PEG q8h (1800) use Bactericidal for Streptococcui, Staphylococci Clostridium, Risk for Infection (sepsis/spread) related to MRSA infection, and possible C-diff infection Interventions Assess for signs and symptoms of progressing infection: increase temp, increased WBC, decreased tissue perfusion, Ineffective airway clearance related to excessive sputum production as evidenced by rhonchi, ineffective cough interventions Provide trach care every shift and as needed, Patient will recognize and express feelings freely. Patient will involve self in and control self care. Patient will use effective coping mechanisms interventions Provide open environment and trust between patient to allow expression. Be honest when answering questions and explainging information., Assess respiratory rate rhythm and breath sounds during shift outcome Patient's respiratory rate and SaO2 within normal limits Breath sounds rhonchi in all fields. Coughing excessive mucus